めいてい君のブログ

めいてい君のブログ

PR

Calendar

Archives

Dec , 2025
Nov , 2025
Oct , 2025
Sep , 2025
Aug , 2025
Jul , 2025
Jun , 2025
May , 2025
Apr , 2025
Mar , 2025

Keyword Search

▼キーワード検索

Comments

めいてい君 @ 日本の純資産~過去最大の純資産で円建てでは世界最大 [東京 28日 ロイター] - 財務省は2…

Category

寄稿(宇治見、マドレーヌ、トキめき橋氏ほか)

(68)

自由が丘氏寄稿文

(189)

Tsunami氏寄稿、SCRAP記事、写経・感想など

(326)

政治・経済(国内統計etc.)

(725)

世界、国際比較(国際統計etc.)

(228)

生活全般

(129)

基本事情(各国)

(114)

アジア州

(257)

ヨーロッパ州

(293)

北米地区

(206)

中南米地区

(112)

オセアニア州

(104)

中東地区

(51)

アフリカ州

(126)

宇宙の不思議・開発etc.

(71)

気候変動など

(7)

津波・自然災害

(30)

自然の脅威、驚異etc.

(47)

資源・エネルギー(陸・海洋etc.)

(49)

発電・原発事故・放射能事故

(74)

金融(事件含む)

(128)

PC・家電

(229)

スポーツ・余暇・車

(264)

栄養・健康

(143)

病気・伝染病など

(191)

事故・災害

(102)

福祉・厚生・年金問題

(59)

公害

(15)

流通(商品)・廃棄関連

(17)

新技術

(30)

友人・知人・地縁等

(40)

土佐の高知

(63)

(49)

お墓・葬儀・戸籍

(24)

ガーデニング&DIY

(14)

TV番組

(15)

海外旅行

(6)

国防/テロなど

(41)

財政・税・電子証明など

(28)

自治体、地元、遺産など

(37)

店舗

(6)

公衆道徳/法律など

(26)

裁判/調停

(7)

宗教

(21)

ブログ

(31)

テンプレート(表形式etc.)

(3)

DVD収録など

(6)

ホームページ、ウエブ会議など

(48)

祝い事など

(14)

会社時代

(22)

学生時代

(7)

物語り

(43)

経済学研究

(26)

思考紀行

(73)

作業中マーク(終了次第削除)

(0)

洞察力

(1)
Apr 9, 2020
XML
​​​​​​​​​​​​​

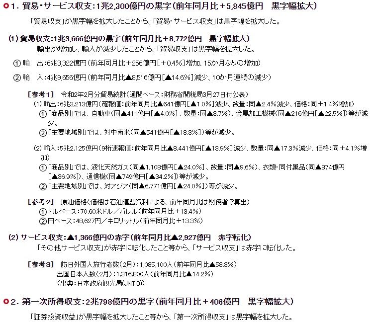
[1].令和2年2月分の国際収支速報:




​​​​​​​​​​​​​​​ 財務省から、

1.前月半ばに公表された「貿易統計」に続いて


2.昨日は「国際収支統計」が発表された。


1.貿易統計(2020年/2月分)から


​​ (1)概要


輸出は、電子部品などは伸びたが、
自動車などが減少で総じて微減となり、
輸入は地球温暖化の暖冬で
LNGや衣類などが大幅に減少した。


​(2)対米貿易​



対米貿易は、輸出入とも減少した。
輸出で大きく伸びたのは電池だけで、

自動車、半導体製造装置が減少した。
 輸入は、航空機類、医薬品が急増し、音響機器・
同部品、穀物類が減少した。

(3)対EU貿易



 対EU貿易は輸出入とも減少した。
​  品目的に伸びたのは医薬品の輸入のみである。

(4)対アジア貿易


地球温暖化による暖冬で衣類の輸入なども
影響しているようだ。
 




  中国武漢の都市封鎖や中国本土の工場閉鎖
 などの影響は、我が国のサプライチェーンを
 破壊した。


                         ↓
「その他アジア」の計算


<前年金額は「当月金額」/「1+伸び率」で逆算>



  小生のような呆け頭が間違うから
 「中国」や「中国を除くアジア」を別立てとして
 貰いたいものである。



2.国際収支統計(2020年2月)​













​   この2月は、輸出が云々というよりも、
 地球温暖化でのLNGや、衣類などの輸入が
 大幅に減少したことによるのではないか。

  今後の、中国武漢の都市閉鎖や同国の工場閉鎖を
 もたらし、​
いまや先進各国の非常事態宣言を齎して
 いる 新型コロナウイルス
の猛威 で、国際貿易どころ
 ではない状態である。

  日本が国内工場を東南アジアへの工場移転で得た、
 「第一次所得収支」という安定収益構造は今後は
 どうなるのであろうか。
加工貿易や技術革新で生きてきた日本の針路は
   如何に・・・



​☆​​​​​​​​​​​​​

[2].世界のCOVID患者数は150万人超え

日本時間 4月9日 8:17

(1) 世界 COVID患者数

 遂に150万人超え! 死者は8.8万人。




(2) COVID患者数 上位各国

COVID患者数では米国は 42.7万人、
スペイン、イタリア、独、仏は11~14万人台。

 ( なぜか、発生地の中国は 8.1万人から動かず。)









​​​ (3)米国の上位各州のCOVID患者数

N.Y.州はスペインを越えた!




​☆​​​​​​





お気に入りの記事を「いいね!」で応援しよう

Last updated  Apr 9, 2020 03:44:07 PM
コメント(0) | コメントを書く


【毎日開催】
15記事にいいね!で1ポイント
10秒滞在
いいね! -- / --
おめでとうございます!
ミッションを達成しました。
※「ポイントを獲得する」ボタンを押すと広告が表示されます。
x
X

© Rakuten Group, Inc.
X
Design a Mobile Site
スマートフォン版を閲覧 | PC版を閲覧
Share by: