PR
Calendar
Keyword Search
Comments
Freepage List
Category

Ⅰ.経済産業省商業動態統計速報
1.2023年11月の商業動態統計速報
https://www.meti.go.jp/statistics/
tyo/syoudou/result/
sokuho_1.html
販売額速報
2.卸・小売業
3.百貨店・スーパーの販売業
4.コンビニエンスストアの販売
5.家電大型専門店の販売
6.ドラッグストアの販売
7.ホームセンターの販売
8.問い合わせ先
★
Ⅱ.報道
1.Reuters
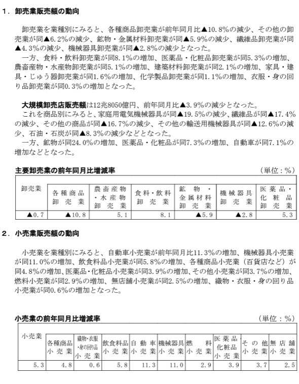
「小売業販売額、11月は前年比+5.3%
値上げで食品販売増加=経産省」
2023/12/28 9:00
[東京 28日 ロイター] -
経済産業省が28日に発表した11月の商業動態統計
速報によると、小売業販売額(全店ベース)は前年比
5.3%増となった。
ロイターの事前予測調査では5.0%増が予想されて
いた。
値上げで食品販売額が増加したほか、自動車の納車
状況改善などが寄与した。
業種別の前年比は、自動車が11.3%増、機械器具
11.0%増、飲食料品5.8%増など。
寄与度が大きかったのは飲食料品と自動車だった。
業態別の前年比は、ドラッグストア9.0%増、
百貨店6.6%増、スーパー3.8%増、家電大型専
門店3.3%増、ホームセンター3.1%増、コンビ
ニ0.1%増。
ドラッグストアは食品や家庭用品・日用消耗品など
が伸びた。
物価高の影響で「より安い食品をまとめ買いする
需要から、客層が広がっている」(経産省幹部)
という。
★
Ⅲ.卸・小売業ランキング
1.卸売業ランキング
https://diamond-https://diamond-rm.net/
management/
businessplan/470194/#:~:text=

2.小売業ランキング
トップ1~50位
https://nerimarketing.net/retailsales-ranking/




★
<再録>

★
Ⅳ.卸・小売業の販売額推移
https://gyokai-search.com/
3-kouri.html#jump1-1
以下は、商業動態調査を実態(母数)の
サンプルに合わせた分析である。


~以下は経済産業省の小売販売額調査
をそのまま採用したとき ❓
間違い ❣
→実態は毎年のサンプルは同一でなく
利用するには工夫が必要である。
百貨店の販売が落ち込んでいるのは
事実である。
日銀短観~景気悪化へ→今日は April FooL… Apr 1, 2025
3月31日は何の日❓→三井銀行の創業記念日 Mar 31, 2025
防衛予算案 最大の8.7兆円 トランプ政… Mar 27, 2025