めいてい君のブログ

めいてい君のブログ

PR

Calendar

Archives

Dec , 2025
Nov , 2025
Oct , 2025
Sep , 2025
Aug , 2025
Jul , 2025
Jun , 2025
May , 2025
Apr , 2025
Mar , 2025

Keyword Search

▼キーワード検索

Comments

めいてい君 @ 日本の純資産~過去最大の純資産で円建てでは世界最大 [東京 28日 ロイター] - 財務省は2…

Category

寄稿(宇治見、マドレーヌ、トキめき橋氏ほか)

(68)

自由が丘氏寄稿文

(189)

Tsunami氏寄稿、SCRAP記事、写経・感想など

(326)

政治・経済(国内統計etc.)

(725)

世界、国際比較(国際統計etc.)

(228)

生活全般

(129)

基本事情(各国)

(114)

アジア州

(257)

ヨーロッパ州

(293)

北米地区

(206)

中南米地区

(112)

オセアニア州

(104)

中東地区

(51)

アフリカ州

(126)

宇宙の不思議・開発etc.

(71)

気候変動など

(7)

津波・自然災害

(30)

自然の脅威、驚異etc.

(47)

資源・エネルギー(陸・海洋etc.)

(49)

発電・原発事故・放射能事故

(74)

金融(事件含む)

(128)

PC・家電

(229)

スポーツ・余暇・車

(264)

栄養・健康

(143)

病気・伝染病など

(191)

事故・災害

(102)

福祉・厚生・年金問題

(59)

公害

(15)

流通(商品)・廃棄関連

(17)

新技術

(30)

友人・知人・地縁等

(40)

土佐の高知

(63)

(49)

お墓・葬儀・戸籍

(24)

ガーデニング&DIY

(14)

TV番組

(15)

海外旅行

(6)

国防/テロなど

(41)

財政・税・電子証明など

(28)

自治体、地元、遺産など

(37)

店舗

(6)

公衆道徳/法律など

(26)

裁判/調停

(7)

宗教

(21)

ブログ

(31)

テンプレート(表形式etc.)

(3)

DVD収録など

(6)

ホームページ、ウエブ会議など

(48)

祝い事など

(14)

会社時代

(22)

学生時代

(7)

物語り

(43)

経済学研究

(26)

思考紀行

(73)

作業中マーク(終了次第削除)

(0)

洞察力

(1)
Apr 17, 2024
XML
カテゴリ: アジア州


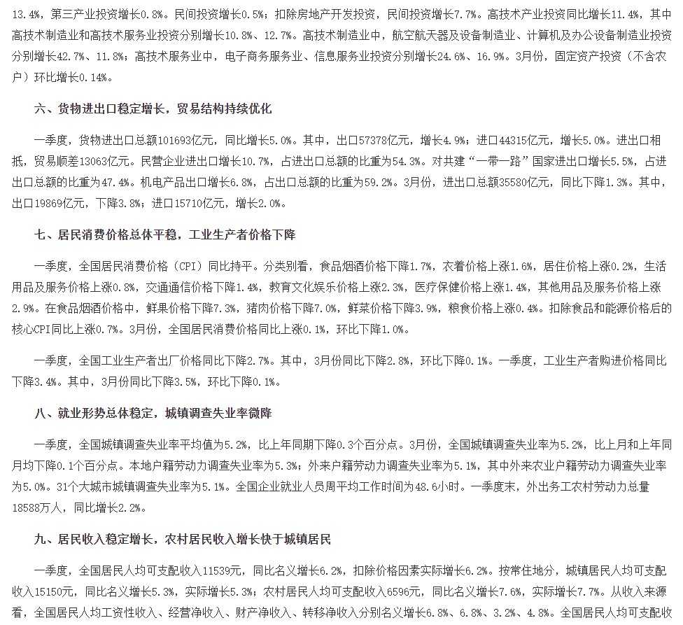
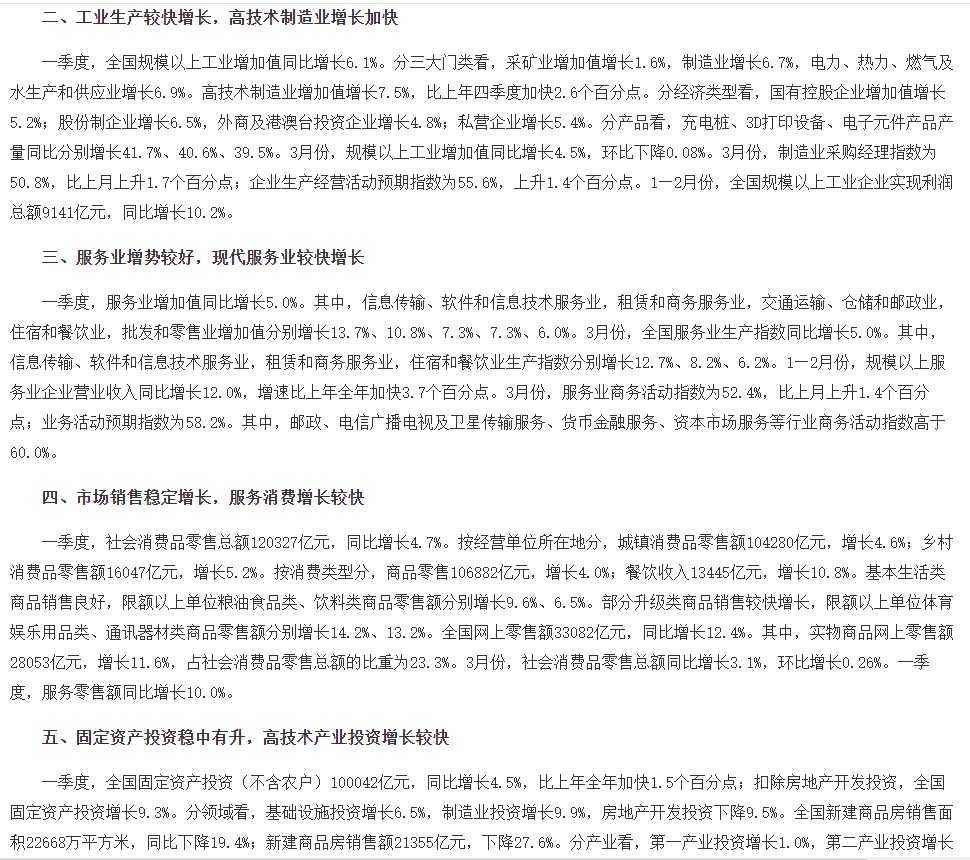
​Ⅰ.China 2024Q1実質GDP​~原文

​https://www.gov.cn/zhuanti/
     2023zgjjnb/index.htm

文字の拡大→「CTRL」+「+」を数回押す
文字の戻し→ 「CTRL」  +「0」を1回押す
EXELの中国語の国名→右クリックし「翻訳」
           を見る
中国語の単位は「兆億元」→「兆元」
       「千美元」→「千(米)ドル」

























Ⅱ.報道

日本経済新聞









日テレ






産経新聞


新華社通信





讀賣新聞オンライン













お気に入りの記事を「いいね!」で応援しよう

Last updated  Apr 18, 2024 06:49:52 PM
コメント(0) | コメントを書く


【毎日開催】
15記事にいいね!で1ポイント
10秒滞在
いいね! -- / --
おめでとうございます!
ミッションを達成しました。
※「ポイントを獲得する」ボタンを押すと広告が表示されます。
x
X

© Rakuten Group, Inc.
X
Design a Mobile Site
スマートフォン版を閲覧 | PC版を閲覧
Share by: