PR
Calendar
Freepage List

仕事、終わってビールを飲んでウトウトを繰り返してました。
ブログは書かなかったけど、YouTubeでベットで寝ながら
サルブレの初心者講座全16回を終わりました。
次はモデリングチュートリアルです。
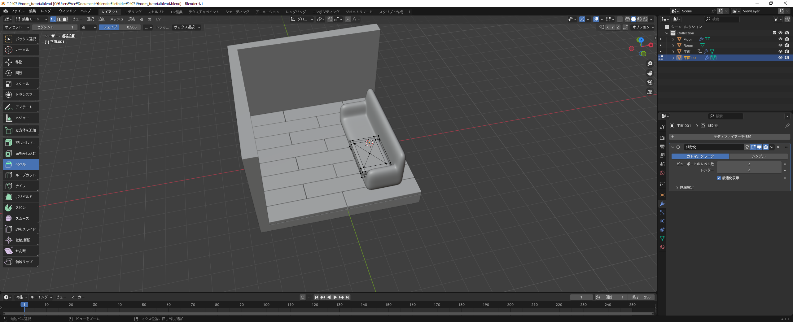
【Blender】部屋を作ろう!初心者向けチュートリアル

YouTubeを見ながら少しずつ勉強
停止→モデリング→停止→モデリング
30分の動画も長い
はやくも基本を忘れている
FREECADとの違いで押し出しした後、しばらくモデリングして
押し出し量とか変更したいなと思った時
blenderだと、よくわかりません
戻したい面をすべて選んで移動ということでしょうか?
FREECADのように実寸の部品を作りたい時に
blenderだと少し不便な気がします。
ぜんぜん使いこなせてないので、そう思うだけかもしれませんが
今日は、ソファー作って終わりにしようかと
覚えることが多くてワタマンの脳ではキャパオーバーです。
先は長いけど、あくまで趣味なので少しずつ勉強します。
先日、steamのサマーセールで安いゲームを大量に買っちゃいました
モデリングの勉強の一環ですよ(笑)