隣の芝生が青く見える。

May 14, 2020
XML
カテゴリ: 新型コロナ
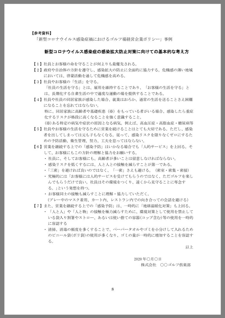
5月14日、一般社団法人 日本ゴルフ場経営者協会は、「5月4日の『新型コロナウイルス感染症対策の基本的対処方針』において、『緊急事態宣言』の期間延長と同時に、『ゴルフ場業界の感染拡大予防ガイドライン』の作成が、日本ゴルフ場経営者協会と日本パブリックゴルフ協会に要請」されたことをホームページで明かした。

尚、作成されたガイドラインは次の通りである。

ゴルフ場業界としての「新型コロナウイルス感染症」感染拡大防止ガイドライン(2020.5.14)
http://www.golf-ngk.or.jp/news/index.html


















同協会は、ゴルフ場がこのガイドラインを活用し、ゴルフ場(ゴルフプレーヤーと従業員)における「新型コロナウイルス感染症」の感染を防止するとともに、感染収束に貢献できるよう、周知徹底を、といっている。さらに本ガイドラインは、今後の各地域の感染状況を踏まえて随時見直しを行っていくという。

現在、ゴルフ場側のコロナ対策はバラバラで、利用者、従業員を守る上でこのガイドラインは大いに活かされるべきだと考える。また、従業員にも個人を守る権利があるので、徹底した対策や予防をしていないゴルフ場にはこのガイドラインを精査してもらい業務に役立ててもらえるように言うべきことは言う従業員であってもらいたい。









お気に入りの記事を「いいね!」で応援しよう

Last updated  May 14, 2020 07:57:56 PM
コメントを書く


【毎日開催】
15記事にいいね!で1ポイント
10秒滞在
いいね! -- / --
おめでとうございます!
ミッションを達成しました。
※「ポイントを獲得する」ボタンを押すと広告が表示されます。
x
X

Profile

さら@

さら@

Keyword Search

▼キーワード検索

Favorite Blog

やっと、繋がった!… dekoponさん

ゴルフポータルPAR92 HAMMER986さん
ラッキーハッピーに☆ 永遠に秘密さん
食べる♪遊ぶ♪走る♪三… c(^^)by yuchanさん
カメちゃん奮戦記と… カメちゃん@LAさん
プロダクトデザイナ… azisaitokyoさん
ゴルフ50代からのシ… chihiro1959さん
たけちゃんのダラダ… たけちゃん@0502さん

Comments

やまさん@ Re:不二子ちゃんグリーンフォーク(01/26) 初めまして 自分も親父の形見で不二子ち…
いまどきのおじさん@ Re:いまどきのおばさんのゴルフウェアとシャツ出しについて。(05/23) いつも楽しく拝見させて頂いております。 …
背番号のないエースG @ タオル 今日でうちの父親はめでたく傘寿を迎えま…
匿名希望@ Re:Greenie 大人の女性ためのゴルフ雑誌創刊(04/07) ゴルフ雑誌グリーニーの表紙に賀来千香子…
及川のぞみ@ Re:キャディさんのお仕事(パターカバー)(12/29) こんにちは。いつも拝見させて頂き、参考…

Freepage List

サイトマップ


@


ヘッドカバー


ドライバー


フェアウェイウッド


パターカバー


ボールマーク


グリーンフォーク


バック


シューズケース


アクセサリー


ゲルマニウム


チタン


マイナスイオン


雨の日のゴルフに



カッパ(メンズ)


カッパ(レディース)


タオル


グローブ


メンズ


レディース


買っちゃいけないもの


測定器


スコアカウンター


ボールホルダー


ウェア(基本的な考え方)


メンズ用品


帽子


バイザー


ニット帽


レディース用品


帽子


バイザー


ニット帽


ジュニア用品


3~5才(クラブ+バック)


6~9才(クラブ+バック)


9~12才(クラブ+バック)


シューズ


ウェア


グローブ


インテリア


ゴルフな置物(1)


ゴルフな置物(2)


ゴルフな生活雑貨


ゴルフなキッチン用品


絵画


美味しいゴルフ


ゴルフと健康


花粉症対策


腰痛対策


安眠・腰痛対策


安眠・枕


安眠・いびき対策


各種キャンペーン・


アイアン入れ撲滅運動


書籍・手帳


クリスマス特集


プレゼント(1)


キャディバッグ講座


1)上手そうなキャディバックとは


・フードを取る


・タオルとキャップ


・メンバータグ&バッチ


・勘違いバッグ


・盗難防止対策


2)NGキャディバックとは


・クラブ入れ


・アイアンカバー


・大量のウッド攻撃


・ヘッドカバー


・傘の場所


・積みにくいバッグ


・整理されてないクラブ


・取りにくい仕切


3)クラブの並べ方


4)キャディバッグ講座実践編


・ネームプレート


・タオルの使い方


・ホットアイテム


・クラブに印を付ける


・ウエッジの緊張感


5)これがプロのキャディバッグ


・フードなしバッグの検証


・プロの証


・勝守り


ホールインワンの条件


近視矯正レーシック


名門コース


日本オープン開催コース


日本オープン開催コース


日本オープン開催コース


日本オープン開催コース


2006年競技開催コース


JGTツアー開催コース


LPGAツアー開催コース


JGA主催競技コース


4大メジャー


ザ・マスターズ




© Rakuten Group, Inc.
X
Design a Mobile Site
スマートフォン版を閲覧 | PC版を閲覧
Share by: