タカノサチのブログ

タカノサチのブログ

PR

プロフィール

タカノサチ

タカノサチ

カレンダー

コメント新着

聖書預言@ Re:2025 松戸市中学校総体 最終局面(07/17) 神の御子イエス・キリストを信じる者は永…
タカノサチ @ Re[1]:松戸市民大会での強化選手の追加(10/16) 松戸の剣道家さんへ ありがとうございます…
松戸の剣道家@ Re:松戸市民大会での強化選手の追加(10/16) 福島先生の主審、堂々とされて分かりやす…
タカノサチ@ Re[1]:千葉県社会人 自分の試合^^(03/06) 嶋崎聖二さんへ 試合はカッコ付けずにが大…
嶋崎聖二@ Re:千葉県社会人 自分の試合^^(03/06) 拝見しました。素晴らしい試合ですね。 ま…

キーワードサーチ

▼キーワード検索

2023.04.05
XML
カテゴリ: 剣道
五市親善大会の選考会
強化稽古会の日程は下記の通りです

🌸16時15分からの自由稽古は、
強化選手OBOGも参加可能、各道場指導者の先生方も是非ご参加下さい。
(相互稽古も可、先生方と稽古も可。地稽古のみ)



尚、選考会は、強化指定選手に、5月7日(日)の松戸市錬成大会の結果で、選考会出場基準を満たす選手を加えます。

五市親善大会の選考基準
 2023.7.17㊗️に五市親善大会は開催予定です

新年度、4月1日現在の強化指定選手は14名です
(強化候補選手を含む一覧表)

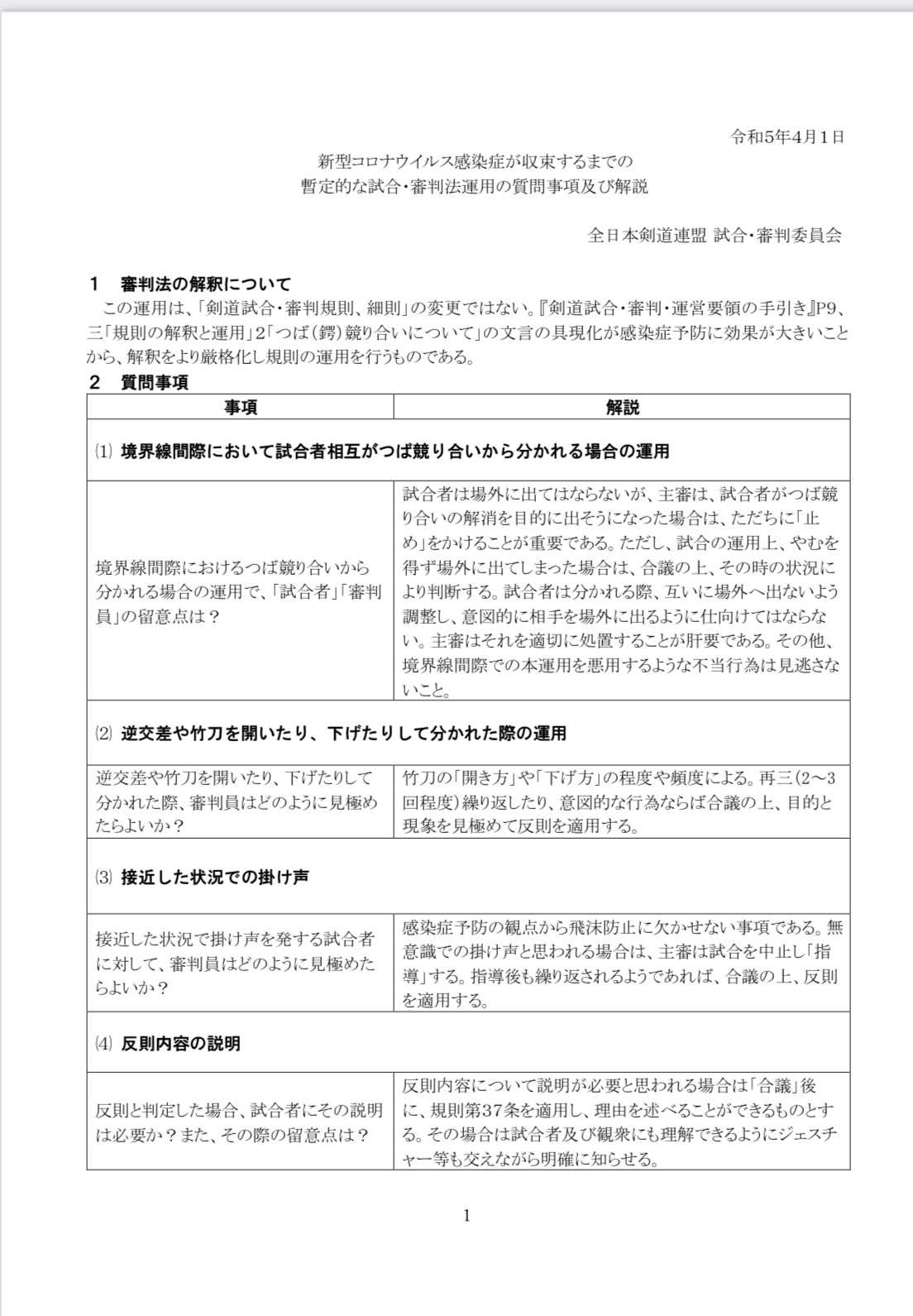
全剣連から、一呼吸は3秒他、解釈が発表されました。





お気に入りの記事を「いいね!」で応援しよう

最終更新日  2023.04.05 08:32:50
コメント(0) | コメントを書く
[剣道] カテゴリの最新記事


【毎日開催】
15記事にいいね!で1ポイント
10秒滞在
いいね! -- / --
おめでとうございます!
ミッションを達成しました。
※「ポイントを獲得する」ボタンを押すと広告が表示されます。
x
X

© Rakuten Group, Inc.
X
Mobilize your Site
スマートフォン版を閲覧 | PC版を閲覧
Share by: