きれいをめざして ーMEMO BOXー

きれいをめざして ーMEMO BOXー

PR

カレンダー

キーワードサーチ

▼キーワード検索

2020.11.26
XML
テーマ: ニュース(95863)
カテゴリ: 感染防止
25日の分科会より

政府に対して

強い提言が
ありました…





まず、政府への提言より

*****

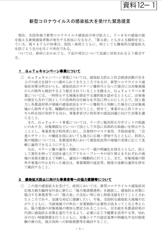
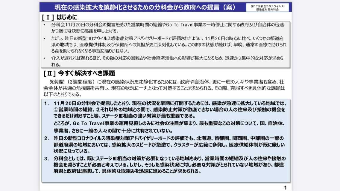
現在の感染拡大を沈静化させるための分科会から政府への提言

[I] はじめに
• 11月20日の分科会の提言を受けた営業時間の短縮やGo To Travel事業の一時停止に関する政府及び自治体の迅速かつ適切 な決断に感謝を申し上げる。

• 春の段階よりも医療提供体制は着実に向上している。しかし、昨日の新型コロナウイルス感染症対策アドバイザリーボードで評価され たように、11月20日の時点に比べ、いくつかの都道府県の地域では、医療提供体制及び保健所への負担が更に深刻化しており、 既にステージIII相当の対策が必要になっている。このままの状態が続けば、早晩、通常の医療で助けられる命を助けられなくなる事態 に陥りかねない。

• 介入が遅れれば遅れるほど、その後の対応の困難さや社会経済活動への影響が甚大になるため、迅速かつ集中的な対応が求めら れる。


[II] 今すぐ解決すべき課題


1.
11月20日の分科会で提言したとおり、現在の状況を早期に打開するためには、感染が急速に拡大している地域では、 〈1〉営業時間の短縮、〈2〉それ以外の地域との間で、感染防止策が徹底できない場合には、ステージIII相当の強い対策、 が最も重要である。
ところが、Go To Travel事業の運用見直しのみに社会の注目が集まり、最も重要なこの対策について、国、自治体、事業者、さらに一般の人々の間で十分に共有されていない。

2.
昨日の新型コロナウイルス感染症対策アドバイザリーボードの評価でも、北海道・首都圏・関西圏・中部圏の一部の地 域においては、感染拡大のスピードが急激で、クラスターが広範に多発し、医療提供体制が既に厳しい状況になってい る。また、医療機関が少ない地方部で感染が拡大すると、より短期間で医療提供体制に深刻な影響を及ぼしかねない。

3.
分科会としては、既にステージIII相当の対策が必要になっている地域もあり、営業時間の短縮及び人の往来や接触の機会を減らすことが必要と考えている。しかし、そうした感染状況に対し必要な対策がとられていない地域があり、都道 府県と政府は連携して、具体的な取組みを迅速に進めることが求められる。

[III] 分科会から政府への提言

1 .
年末年始を穏やかに過ごすためにも、この3週間に集中して、都道府県は、政府と連携し、ステージIII相当の対策が必 要となる地域においては早期に強い措置を講じることとし、以下の対応を行って頂きたい。

〈1〉酒類を提供する飲食店における営業時間の短縮要請を早急に検討すること。
〈2〉 夜間の遊興や酒類を提供する飲食店の利用の自粛を検討すること。ただし、仕事・授業・受診等、感染拡大リスクの 低い活動を制限する必要はないことも併せて呼びかけること。
〈3〉 必要な感染防止策が行われない場合は、ステージIII相当の対策が必要となる地域とそれ以外の地域との間の往来 はなるべく控えること。その際には、テレワークなど在宅勤務を積極的に推進すること。
〈4〉 Go To Travel事業の一時停止を行うこと。その際、今後の状況に応じて、当該地域からの出発分についても検討すること。また、Go To Eat事業の運用見直しやイベントの開催制限の変更等も検討すること。

2.
医療提供体制及び保健所への更なる負担を防ぐために、ステージIII相当の対策が必要となる地域においては、以下の対策を講じて頂きたい。


〈2〉 高齢者であっても比較的症状が軽い人については、基礎疾患も考慮して、宿泊療養又は自宅療養をお願いすること。 なお、感染拡大する前から軽症者を受け入れる宿泊施設の準備を確実に行うこと。
〈3〉 ステージIII相当の対策が必要となる地域の中でも、特に医療提供体制及び保健所機能が厳しい状況にある地域に 対し、今後数週間は感染状況がさらに悪化することを前提にして、患者搬送及び医療従事者の派遣等の支援につい て、政府は自衛隊の活用も含め全国的な支援を早急に検討すること。
〈4〉 厳しい勤務体制で診療を続ける医療従事者に対する誹謗中傷が未だに見受けられ、離職の増加も強く懸念される。 誹謗中傷を防止する啓発を継続し続けること。

3.
特にこの3週間に集中して、「感染リスクが高まる「5つの場面」」及びマスク着用を含む「感染リスクを下げながら会食 を楽しむ工夫」について、統一感をもってわかりやすく発信し、社会の隅々にまで浸透するよう、努力して頂きたい。

4.
これらの対策の実効性を高めるために、財政面も含め、医療・経済・雇用等への一層の支援を行うこと。

5.


出典:内閣官房HP
*****


(観葉植物)ディスキディア エメラルド 3号(1鉢)

ほんとに…

Goto事業ばかりが
注目されているけれど

他にも
気を掛けなければ
いけないところが、

ある…

どんどん言ってください
( ̄▽ ̄;)


でも、
1番気になるのが…

「人の流れ」


と…


続いては

分科会の資料、
ほぼアップです…

先日の会議と
重なる部分もありますが、

重要なことなので
再度、アップしますね…

*****
新型コロナウイルス感染症対策分科会(第17回)
日時:令和2年11月25日(水)
18時00分~20時00分
場所:合同庁舎8号館1階 講堂

議事次第


1.議 事
(1)最近の感染状況等について
(2)更なる対策の強化について
(3)その他

(配布資料)
資料1
直近の感染状況の評価等
(構成員提出資料)






資料2
全国・県別エピカーブ
(構成員提出資料)




資料3
更なる対策の強化について
(内閣官房)




















資料4
高等教育機関における対応
(厚生労働省・文部科学省)





資料5
職場における感染防止
(厚生労働省)




資料6-1
重症者、死亡者の発生を可能な限り食い止めるための積極的な検査の実施 (厚生労働省)




資料6-2
11 月以降の感染状況を踏まえた病床・宿泊療養施設確保計画 に基づく病床・宿泊療養施設の確保及び入院措置の対象について (要請)
(厚生労働省)








資料7
GoTo トラベル事業における新たな措置について
(観光庁)





資料8
感染拡大地域におけるイベント開催等について
(内閣官房)





資料9
GoTo イベント事業について
(経済産業省)






資料10
「GoTo 商店街」事業に係る都道府県と今後の対応方針
(中小企業庁)








資料11
現在の感染を急速に鎮静化させるための分科会から政府への提言
(案)





資料12-1
新型コロナウイルスの感染拡大を受けた緊急提言
(構成員提出資料)





資料12-2
新型コロナ「第3波」緊急宣言
(構成員提出資料)


参考資料1
直近の感染状況等



参考資料2
都道府県の医療提供体制等の状況




参考資料3
新型コロナウイルス感染症対策本部
(第47回)配布資料


出典:内閣官房HP
トップページ > 各種本部・会議等の活動情報 >新型インフルエンザ等対策有識者会議
*****


(観葉植物)エバーフレッシュ 4号(1鉢)


「この三週間」


感染を抑えられるのか?
来年に影響するのか?


この三週間の行動で

近い将来が決まる…


そんな重要な
分岐点が

「この三週間」



【新品】コロナ・終末・分岐点魂のゆく道は3つある! 浅川嘉富/著 岡靖洋/著


感染状況が
只事ではない…と

感じているのなら、


誰かの指示を
待つのではなく、


個人が、
企業が、
地域のコミニティなどが、


自らの行動を

変えることに
集中しなければ
ならないのでは…⁈
( ̄◇ ̄;) イマコソ、ゼンシュウチュウ!



鬼滅の刃 竈門 炭治郎 -水の呼吸-


例えば…

テレビ局!


情報番組の
コメンテーターは
リモートで大丈夫です…
d( ̄  ̄)


そして、

ついでに…
( ̄O ̄;) イキオイデ、イイマスガ…


政策の批判をしても、

社会の混沌を
招くだけで…

感染を抑えることには
ならないのでは…⁈


それより、


テレビ局には

全国ネットの強みや
各地の情報を
網羅する力がありますから、


とにかく

データを集めて
それを分析して

そこで得た情報を

公表してください…


都道府県より
さらに細かい地域の
データを出して…


感染者数と

気温、湿度の関係、
食生活の関係、
等々…


いろんなところに
目をつけて、

感染しにくい
明るい情報が、

欲しいです…
( ̄▽ ̄) ホシイ、ホシイ、



絵画 インテリア 笑顔 幸せアート「どこまでも どこまでも」


そして、

感染者数の

内訳も
気になります…
( ̄◇ ̄;) マエニモ、イッタケドネ…


さぁ、

どこが…

率先して
行動に移すのか…

まずは、
リモートで

この三週間の
本気度を

見せてください…
d( ̄  ̄)

では…




【 クーポン 配布中】 アマノフーズ フリーズドライ ネバネバ つるつる 12種27食 詰め合わせ セット【 送料無料 北海道沖縄以外】 インスタント 味噌汁 スープ にゅうめん 仕送り 備蓄 非常食 常温保存 お歳暮 帰歳暮 ギフト マスク おまけ 付







お気に入りの記事を「いいね!」で応援しよう

最終更新日  2020.11.27 09:14:11
コメントを書く


【毎日開催】
15記事にいいね!で1ポイント
10秒滞在
いいね! -- / --
おめでとうございます!
ミッションを達成しました。
※「ポイントを獲得する」ボタンを押すと広告が表示されます。
x
X

© Rakuten Group, Inc.
X

Mobilize your Site
スマートフォン版を閲覧 | PC版を閲覧
Share by: