全314件 (314件中 1-50件目)

二重国籍の政治家はいらない。日本の為に働く保証はない。
2017.01.10
コメント(0)
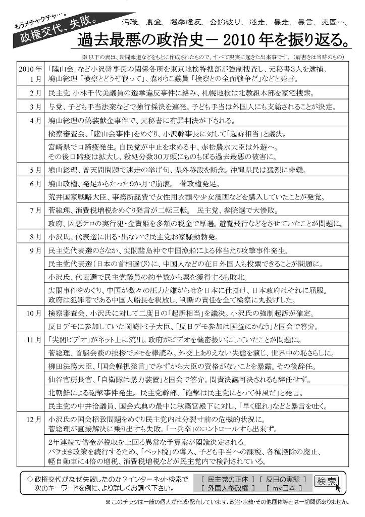
民進党が民主党と名乗っていた時代にやったことです。(転載)(小鳩時代)★ご皇室の政治利用(習近平氏と無理に会わせる)★マニフェスト詐欺・インド洋の自衛隊給油中止。中国が喜んで後任へ。アフガン対策費4倍?・政権与党への権力の集中・・・地方からの陳情の民主党中枢への一本化★人権救済法案という国連の趣旨に反する人権弾圧法案の立法化・利益誘導型選挙による恫喝政治…自民党支持組織破壊のため権力・利権を利用した投票強要による一党独裁体制の確立。長崎知事選での小沢等による利益誘導、恫喝。・事業仕訳という政治ショーによる国民の騙し。最終的には小沢独断による政局だけを考えた密室での予算配分決定・国会審議前の民主党による個所付け予算の民主党地方組織への意図的漏えい。 これで前原が処分されたが、実際は党の小沢がやった事。・温室ガス削減25%の妥当性のない独断設定★部下が逮捕されても議員として責任をとらない。役職も辞任しない。議員の責任って言っただけ?・議員宿舎のカードキーをホステスに貸与。下半身にだらしない民主党。★普天間問題ぐちゃぐちゃ、今までガラス細工のように慎重に行われてきた現行案を票欲しさに叩き壊した。 アメリカ激怒。桟橋方式も拒否。★腹案は徳之島+浅瀬への杭打ち。県外・国外は大嘘だった。★「海兵隊そのものは抑止力として沖縄に存在する理由にならないと思っていたが、学ぶにつけ、 駐留米軍全体の中で海兵隊は抑止力として維持されるという考えに至った。『(認識が)浅かった』鳩山。・宮崎の口蹄疫の件で初期対応に完全失敗。自民党の谷垣氏が対応する始末。赤松、責任も取らず。・結局普天間問題先送り。最大の被害者は誰?・三宅議員による偽装転倒事故。懲罰にかけられるものなら掛けてみたら?・口蹄疫の件、5/17になって、鳩山さんが本部長になって対策費1,000億円用意しました。 10年前は37億円で済んだ被害です。その責任は誰のせい?・丸川議員の「ルーピー!」発言に激怒して、「自殺しろ、お前は!」と恫喝★江藤議員が口蹄疫問題で、国会で地元の方々のお気持ちを代弁中、「そういう悪口しか言えねんだろお前~」「ずっと謝ってろ」「お涙ちょうだいはいらないんだよ!」「金が欲しいのか」「お前らだけでなんとかしろ」とヤクザのような野次。・小林千代美議員の、北教組からの不正献金疑惑。三つ目のお金の問題でした。・輿石東の農地転用問題。これは一般人がしたらすぐに脱税で捕まります。・普天間問題で結局現行案を通す為に福島切り。ぶれたのは鳩山のほう。★郵政改革法案などの重要法案をわずか6時間に審議で強行採決。小泉時代には100時間かけて且つ、解散総選挙にかけたものです。・上海万博:中国からの要望により「日本館への日本国旗の不掲揚」ー日本館だけだそうです。・事務所費に少女マンガとキャミソール?議員活動に必要?それともただの変態?・代表選で外国人サポーターや故人、自民党支持者にも投票用紙。実態分からず。(菅・仙谷時代)★充分な審議もなく、多くの反対を押し切って8/10、菅談話発表。仙谷、韓国への補償が不十分だと。★代表選中に中国の漁船が海保に体当たり。たった5日で船長を除く乗員をチャーター機で帰国。 9/24、処分保留で釈放。あれだけ国内法に則って粛々と言ってたのに?・仙谷、外交で「柳腰外交」に続き、自身を「健忘症」、自衛隊を「暴力装置」・仙谷官房長官、日韓図書署名式典にてご満悦。・菅氏、ロシア大統領に北方領土問題で完敗。中国に哀願して日中会談22分実現。・航友会の会長が「民主党政権は早くつぶれてほしい」と発言。 これを受け、防衛省は自衛隊施設での民間人による政権批判の封じ込めを求める事務次官通達を出した。・「個別の案件については答えを差し控える」と「法と証拠に基づいて適切にやっている」だけでいいと、柳田法務大臣。・仙谷官房長官、自衛隊を「暴力装置」。辞任要求にも「職務を全うする!」★北朝鮮の砲撃は民主党にとって神風だ。★中井、秋篠宮ご夫妻に「早く座れよ、こっちが座れないじゃないか」★菅、「小沢一郎代表の当時、『(子ども手当の満額)2万6千円』と聞いたときに一瞬ちょっとびっくりした」・・・始めから無理と解ってて嘘をついた事がバレました。・前原氏に外国人からの違法献金が発覚。★土肥議員、与党の立場であるにも関わらず「日本は竹島の領有権を主張すべきではない」発言。・菅にも在日韓国人からの献金が発覚。(震災後、菅・枝野時代)★米専門家らは本国に「菅政権は情報を隠蔽している」「まったく狂っている」と通報した。★菅が辞意表明するも、内閣不信任案否決後に「震災のメドがつくまで」続投宣言。 鳩山唖然・激怒。ペテン師と罵る。★菅首相側、北の拉致容疑者親族の周辺団体に6250万円献金発覚、鳩山も1000万円。 拉致被害者家族激怒。・「原発周辺20年住めない」首相発言として伝わり波紋。 全村避難の村長「これが政治家の言葉なのか…」と涙。・菅の献金問題は、震災発生を機にほとんど消えてしまった・小沢系16人が造反。松木も辞任。予算案提出に欠席。しかし除名もせず。・菅、「丸呑みできる法案を作ってくれ」と。出したら血相変え、「これは賛同できかねる」・小佐古氏辞任、広がる波紋。首相は反論「場当たり的ではない」・松本、「これはオフレコ、書いた社は終わり。」と恫喝★海江田、レスキュー隊に「遅ければ処分する」と恫喝。・菅、谷垣氏に突然の入閣依頼。・反日辻元議員を震災復興ボランティア担当?仙谷副官房長官選任。・鳩山・山岡氏ら「菅降ろし」勉強会、60人出席・菅が東電の海水注入に激怒。現場の所長の判断で継続。菅は「知らなかった」と?★人権侵害救済法案、リーク防止法案を水面下でコソコソ審議。・青山繁晴氏を逮捕しようとした平野を復興担当に。★菅、置き土産に朝鮮学校無償化再開を指示。(野田・藤村時代)・野田、就任早々外国人からの献金発覚★朝鮮王室儀軌をわざわざ手渡しで。★韓国へのスワップ協定を5倍へ。韓国ウォン安を全面支援。直後に慰安婦像を建設される。・消費税10%を国際公約に★戦後最大の円高を記録。各国をまきこまず、単独介入のみ。・日韓基本条約を無視するかのような、「日韓新時代の為の提言」をまとめる。★野田は、TPPが国内法に優先すること、ISD条項を知らなかった。・今からでは交渉参加は半年後だから、条件闘争が出来ないことを知らなかった。★大学生の就職内定率は2011年10月1日時点で59.9%となり、 現行の統計を取り始めた1996年度以降では最悪だった。生保受給者も過去最多。・一川、ブータン国王の晩餐会を欠席。少女暴行事件を詳しく知らないといい、沖縄問題をさらにこじらせる。★野田、ご皇室の破壊行為に着手。女系天皇の足掛かりの女性宮家の審議を始める。★山岡・一川相次ぎ問責へ。民主党に国家公安や法務大臣に適格者おらず。・八ツ場ダム建設再開、工事費50数億円が無駄。前原反発。・民主党新人9人が集団離党。理由は「嘘つきと呼ばれたくない!」★最高顧問の鳩山由紀夫元首相は『外交』、菅直人前首相は『新エネルギー政策』担当。国民一同唖然。・原発事故調査委員会(民間)で、菅が事態収拾を妨害した事が明らかに。・消費税閣議決定で、辞表続々。・鳩山、反対を押し切ってイラン訪問。野党から「羽交い絞めしてでも止めさせろ!・田中・前田両大臣に問責、しかし「辞職しない」・小沢、無罪判決も「限りなくクロに近いグレー」・安住、破綻寸前の韓国国債を購入すると。ネットで避難轟々・民主党議連、外国人参政権の推進に動き出す。・小沢「野田おろしの幅をリベラル系に広げるにはちょうどいい。 増税反対、再稼働反対の2本柱で野田政権を追い込んでやる」と発言。★第2回在日韓国人経済人大会で、復興庁の末松義規副大臣が「東北地方の復興」をテーマに講演を行い、「復興交付金として1兆8000億円を計上。減税優遇される特区を中心に復興特需が期待される。 韓国企業もぜひ参加を」と呼びかけた。・韓国産キムチの日本向け輸出「衛生検査が3年間免除に」・消費税法案で小沢・鳩山造反。57名反対も処分なしに等しい。・小沢、離党し党を割る。新党立ち上げ。49名。・野田、オスプレイ配備を森本防衛大臣に丸投げ。・野田、いきなり「尖閣諸島は国有化」発言。石原氏「黙ってみていてくれ!」所有者不快感あらわ。・鳩山、党員資格停止を3か月に緩和されるも、「自民党野田派だ」と揶揄。・鳩山、小沢が離脱するも「よく連絡を取り合って協力したい」・国会にて、森まさこ議員が追求。政府、復興庁の予算いまだ執行率0%★民主党は経済産業省に韓国室を設置しました。建前は経済連携協定を組み貿易の拡大ですが、本音は技術を韓国へ堂々と流出させるためです。それと総合ネットワーク構築をソフトバンクに落札させています。これでは日本人の情報を丸裸にしているようなものです。韓国、中国は笑いが止まらないと思います。★ハンファグループは震災後、鳩山由紀夫元首相の支援要請に応じて太陽光発電システムなど10億ウォン相当の支援を実施。これを機に金升淵(キム・スンヨン)グループ会長が日本を訪れ、野田佳彦首相や丸紅の朝田照男社長と面会し、太陽光発電事業での提携を協議した。韓国太陽光パネル業者、ぼろ儲け。・内閣不信任案にもどこ吹く風・・★ルーピー鳩山を中心に党要綱原案を作成。『NPOやプロ市民も参加する新しい「公共」と「友愛精神の国際関係」』・・・(呆)★韓国大統領の竹島訪問に、「毅然した態度で」経済関係維持?その後、安住がスワップ縮小をちらつかせましたが。・支那活動家らの尖閣諸島上陸を、またもキャッチ&リリース!★松下忠洋金融担当相は21日の閣議後の記者会見で、(スワップ)協定見直しについて「必要だからできた仕組みで、冷静沈着に判断する必要がある」と慎重な対応を求めるなど、政府内でも拡大措置の打ち切りをめぐって温度差。結局韓国側から要請されず、拡大措置は打ち切り。・野田、李への親書を突き返されるも反撃なし。「書留」で返送される。★菅、原発反対市民グループを野田に会せる仲介役に。議会制民主主義への冒涜。・民主党、自ら提出した衆院小選挙区の「0増5減」や比例代表への連用制の一部導入などの選挙制度改革関連法案を、野党欠席のまま衆院政治倫理・公選法改正特別委員会で可決。野党全部が反発。解散を引き延ばしたい意図が丸見え。・東京都の現地調査後、突然20億5000万円での尖閣購入を表明。石原都知事「どういう発表をしているか知らないが一種のだまし討ち。人に返事もしないで無礼というか卑劣、ペテンだ」★尖閣購入の際、インフラ整備を妨害したのは岡田と判明。岡田克也の執拗な横やりで石原都知事のメンツは潰され、中国との間にけじめもつかないまま現状維持を繰り返す腰砕けな判断となった。・野田、APEC首脳会議が始まる直前、陛下への謝罪もないまま韓国の李明博大統領と笑顔で握手。・円高・デフレ対策特別チームの会合を開き、経済産業部門会議がまとめた日本銀行に対する要請書「10兆円のアジア各国通貨建てを含む外債購入の検討」をはじめ、過度なアジア通貨安を未然に防ぐためのチェンマイ・イニシアティブの連携強化を明記。これは当然韓国への支援となる。★尖閣国有化後、支那公船6隻が領海侵犯。「遺憾の意」のみ。支那国内日系企業襲撃されるも、傍観。・政府は9/15日未明、尖閣諸島への中国監視船の接近を受けて首相官邸の危機管理センターに設置していた官邸対策室を閉鎖。官邸対策室を閉鎖した理由は全く解せない。★尖閣購入後、支那の反日デモ(9/18)のドサクサに、9/19に人権侵害救済法案を閣議決定。・玄葉氏「日本政府による尖閣の購入が、石原都知事による購入を阻む唯一の方法だと理解して欲しい。」楊外相に対して。支那に配慮して国有化した事がバレました。・枝野、原発の再稼働について「安全性について原子力規制委員会がゴーサインを出し、地元自治体の了解が得られれば重要な電源として活用する再稼働の必要性を説明するのは(電力)事業者だ」とし、政府が再稼働の判断に関与しないと。★田中慶秋法相、就任早々外国人からの献金が発覚。しかも暴力団との付き合いも取りざたされる。・樽床総務相、破産法違反事件で有罪判決を受けた不動産会社の男性役員から 逮捕前に計780万円の献金を受けていた事が発覚。・復興予算会議に民主党全員欠席。理由は人選がまだだから。本当の理由は流用がバレたから。・外務副大臣、竹島単独提訴を止めると。・野田、温室効果ガス25%減を事実上撤回。★復興予算が、復興とかけ離れた事業に転用されていた問題で、総事業費72億円の青少年国際交流事業が注目されているが、全体の約3割、約21億円が中国と韓国との友好を促進する2団体に支出されていた。・玄葉外相、英BBCの番組に出演し、沖縄県の尖閣諸島国有化について、「東京都の購入よりも現実的な選択肢だった」と述べた。玄葉氏は、「(都が購入していれば)もっと悪い状況が生まれていた。今頃、石原慎太郎知事が上陸していただろう」と語り、日中関係を考慮して国有化を判断したと説明した。★【国連】西田大使「玄葉大臣から『韓国に投票するように』と…」 日本は韓国に投票…国連安保理非常任理事国選挙で。・岡田、沖縄県・尖閣諸島の国有化の背景に石原慎太郎東京都知事による購入計画があったことに触れ「都が尖閣問題に乗り出したのは間違いだった。都は外交問題の責任を取れない。 結果的に中国から非常に厳しい反応が返ってきた」と批判。・8月に「近いうちに解散」と言いつつ、11月になっても辞める気配なし。・田中法務大臣の辞任で、韓国にまで 「人事の失敗が浮き彫りになり、野田佳彦首相は指導力に大きな打撃を受けた」と報道される。★石原都知事の都知事辞任と衆院出馬表明で、枝野・田中・玄葉ら早速下品な批判。★前原誠司国家戦略担当相の政治団体「まえはら誠司東京後援会」が 事務所の実体がないにもかかわらず、事務所費などを計上。★沖縄県の無人島で計画されていた自衛隊とアメリカ軍による離島防衛訓練が、 中国を刺激したくない日本の要請で中止されたことについて、アメリカ外交筋は「中国をけん制するための訓練なのに、本末転倒だ」と疑問を投げかけている。・野党は参院の本会議で、先の通常国会で可決した野田佳彦首相の問責決議を踏まえ、首相に「緊急質問」を実施。 自民、公明など野党7会派が首相に「けじめ」を要求し、年内の衆院解散・総選挙を迫る方針。 国会法76条で認められた緊急質問は1985年以来、27年ぶり。 首相は「政権の延命にきゅうきゅうとしていない」としながらも、内閣総辞職について「首相としての責任を放棄するものだ」と否定。 衆院解散には「時が来ればきちっと自分で判断したい」と述べるにとどめた。★韓国による島根県竹島の不法占拠問題を、国際司法裁判所(ICJ)に単独でも提訴するという 野田佳彦政権の決断は一体、何だったのか。
2016.06.29
コメント(0)
野党連中は代案無しで、批判しかしてないし。こんなんで国が運営できるわけないし。政治家辞めたらいいのに。 よく考えて投票しましょう。
2016.06.24
コメント(0)
久しぶりですね。明日からは参院選です。日々ツイッターで拡散をやっており、こちらは中々書くようになりません。さて、民主党が民進党と名を変えたので十分注意しましょう。また、共産党との協力という、恥も外聞もないなりふり構わない手を打ってきたので少し危険です。民進党単独なら雑魚なんでしょうけど、共産党の組織票などは厄介だと思います。その為自民党の候補者さん方は、励ます会等力を入れていますね。ネットの世界で言われているのは、この選挙は日本人vs在日朝鮮人であると。負けられないんです。日本が日本人の物であるために。今回、18歳19歳の子達が参加してきますが、とても期待しています。彼らはネットを使いこなす。故に、日本を思う人たちがネットに置いている情報にたくさん触れていることを期待しています。
2016.06.21
コメント(0)
[韓国]サムスンがギャラクシーS6の発売にあたり唯一日本向けだけ本体の「SAMSUNG」のロゴを消して発売することを決定。 http://www.chosunonline.com/m/svc/article.html?contid=2015041700599ギャラクシーとか爆発するやつでしょ?
2015.04.17
コメント(0)
安倍首相「日教組どうすんだ?」と野次20分30秒あたりhttps://www.youtube.com/watch?v=OwcaabS8bos#t=977民主党 神本の日教組からの献金システムと同じですからそりゃあ、「日教組どうすんだ?」って言うでしょ。
2015.02.19
コメント(0)
テレビ朝日などがイスラム国と呼称しますが正しくはISILです。普通のイスラム教徒と何ら関係ありません。
2015.02.05
コメント(0)
日本共産党の正体以下のリンクからご覧ください。http://81.xmbs.jp/piroshigogo-222215-ch.php今回の衆院選で、共産党に投票した方。あなた方はこんな恐ろしい政党に投票したのです。
2014.12.16
コメント(0)
皆さん選挙に行きましょう!
2014.12.14
コメント(0)
wikiより抜粋椿事件(つばきじけん)とは、1993年に起きた、全国朝日放送(愛称および現社名:テレビ朝日)による放送法違反(政治的な偏向報道)が疑われた事件である。当時テレビ朝日の取締役報道局長であった椿貞良の日本民間放送連盟(民放連)会合での発言に端を発したことからこの名で呼ばれる。日本の放送史上で初めて、放送法違反による放送免許取消し処分が本格的に検討された事件であったとも言われる。以下URLhttp://ja.wikipedia.org/wiki/%E6%A4%BF%E4%BA%8B%E4%BB%B6マスコミとはどんなものかよく知ってください。
2014.12.01
コメント(0)
また選挙があるわけですが民主党が何やってきたか思い出してください。この選挙で、民主党を壊滅させねばなりません。また、その他の日本国民のためにならない政党も壊滅させねばなりません。自民党と次世代に投票すべきと思います。あと、公明党もいりません。
2014.11.23
コメント(0)
ソース:産経http://www.sankei.com/affairs/news/141008/afr1410080003-n1.html朝日新聞が平成25年度に新聞協会賞を受賞した福島第1原発周辺の「手抜き除染」の記事に「自作自演があった」と、8日発売の週刊新潮(10月16日号)が報じることが7日、分かった。 新潮の記事では元除染作業員が実名で「証言」。元作業員は、朝日の記者からプレゼントされたICレコーダーを使い、現場監督から不法投棄の言質を取ったとしている。記者が元作業員に行ったインタビューでも、事前に記者が渡したメモを読むように指示されたという。 さらに、新潮の記事によると、24年12月末に元作業員が環境省へ送った告発文は、実際は記者が指南して作成。記者が元作業員に実名を文書に書くよう求めるなどしたとしている。 朝日新聞広報部は産経新聞の取材に対し、告発文については「(元作業員が)文書を出す以前から、自ら環境省に告発する電話をかけている。文書を出したのも(元作業員の)意思によるもの。文書は、記者が元作業員から頼まれ、話を聞きながらパソコンでまとめた」などと説明。その上で「週刊新潮の記事は事実に反しており、当社と記者の名誉と信用を著しく毀損(きそん)する内容のため、同誌に対し厳重に抗議した」とコメントした。朝日新聞はもう廃刊で。
2014.10.08
コメント(0)
http://military38.com/archives/40527093.htmlより抜粋・売れ残った開会式のチケットを商店が抱き合せで無料配布 ・開会式の「WELCOME」花火の点火がぼやけ「HELL COME」(地獄が来た)と表示 ・パンフと放送で日本を「周辺国とトラブルを起こす問題国」と紹介。政治を絡め国際試合大会憲章に違反 ・開会式日本選手団行進に韓国人観衆が「帰れ」「死'ね」と一斉ヘイト、中継ではそれらの観客席を映さず ・22階建選手村で外国選手の部屋はエアコン未設置、浴室やエレベーターが故障、寝具も不潔 ・プレスルームの一部に電源やネット回線は無く、WiFiもパス未公開、発展途上国記者はケータイで記事配信 ・選手用弁当からサルモネラ菌検出、大量廃棄処分 ・サルモネラ菌弁当に代わるパンと牛乳を数時間後に配布する虐待措置 ・アーチェリー会場で出された弁当が賞味期限切れ ・天候不順や事故ではなく、不手際により聖火が消える失態がバレる ・野球タイ代表チーム、球場の照明が点灯せず、係員対応怠り夜間練習が中止 ・野球場で、盗んだ大会公式球に韓国人係員が、有名プロ選手へサインを強要し過ぎてボール不足に ・韓国と対戦した外国選手に観客から罵詈雑言、転倒に「ざまあみろ」と拍手喝采 ・韓国選手が優勝する度に試合中大騒ぎして隣の試合を妨害、敗退すると挨拶無視のマナー違反 ・ビーチバレー会場に更衣室がなく、出場選手が簡易テントで着替え、丸見え状態 ・女子エアライフル団体で優勝した中国が「重量超過」の失格判定、実はジャッジこそが無資格者だと判明 ・重量挙げ表彰式でインドネシア旗を間違えて掲揚、抗議され「メダルを取り消すぞ」と韓国人運営が逆ギレ ・バドミントンの試合会場で謎の停電、それを理由に後日の空調操作の原因へと誤魔化す ・バドミントン、送迎の韓国人運転手が失踪、インドチームが選手村に帰れず45分以上孤立 ・インド選手団の半数はベジタリアンなのに食事が未対応、朝鮮式プルコギを出す ・大韓イエス長老会所属仁川教会、ヒンドゥ・イスラム教徒の選手をテロリスト扱い「地獄に落ちろ」と脅迫 ・カバディ競技の韓国人運営が賭博し摘発 ・フェンシング男子準決勝対韓国戦で、日本エース太田がいくら突いても効果点ランプが無反応 ・フェンシング男子で、日本選手が獲得したポイントを強引に無効化し、地元韓国の勝利判定に覆す ・バドミントン会場で意図的と見られる空調のON/OFFを繰り返し、常に韓国側に追い風 ・バドミントン対戦組み合わせを密室で決定、韓国のみ有利なブロック構成にしたことが発覚 ・バドミントン会場のジャッジ席を一般人に売却 ・競泳男子決勝前、日本選手スタート台の平衡感覚を歪ませて設置 ・バスケットボール女子でイスラム教徒の「ヒジャブ」を直前で着用禁止、激怒したカタールチームが試合放棄 ・男子サッカー予選で関係者が賭博行為、八百長疑惑が露呈 ・韓国のライバルチームのバスケット中国男子選手を、選手村のキッチンで就寝させる虐待 ・馬術で日本選手団の競技中に、出場馬の嫌がる周波の音楽を流し走行を妨害 ・大会ボランティアが食事や移動方法の「待遇がひどい」と大挙離脱も ・韓国人ボランティアは選手村へ自由往来し人気選手とのツーショット写真撮影とサイン集めに奔走 ・選手村の食堂に韓国人不審者が侵入し逮捕 ・大韓柔道会長が入館許可の無い知人3人を連れ「俺は王だ。会長は試合を中断もさせられる」と発言し刑事告発さる・競泳日本代表の冨田尚弥が韓国報道陣のデジタル一眼レフを盗み韓国警察から事情聴取され、大会から追放処分 ・女子バレーボール中継をしたSBSが自国向けテロップで「大韓民国」を「大韓日本」と誤表記 ・アーチェリー競技で、会場屋根に雨水が溜り崩壊危険発令、各国記者が退避する騒動 ・競泳日本代表4冠の萩野公介が、決勝後の4日間で4回も作為的なドーピング検査に指名されていたことが判明 ・香港紙が「大会の運営レベルは村の運動会程度」と酷評 ・自転車スプリント競技後、大会組織委が日本選手のビクトリーランのみに「ロード車でコースを走るな」と罰金を科す ・サッカー男子準々決勝対日本戦で、韓国サポーターがテロリスト安重根の肖像フラッグを掲示するFIFA規定抵触行為・パレスチナ重量挙げ選手、ネパールのセパタクロー選手と武術選手2人らが続々と行方不明 ・卓球女子団体準決勝直前、日本チーム使用台の水平が傾き、ネットの高さも不正確だった妨害工作疑惑が発覚 ・大会取材の各国メディア関係者専用送迎バスの車内で、韓国抗日ドラマを放映していたことが判明 韓国酷過ぎです。
2014.10.03
コメント(0)
朝日新聞、慰安婦問題で一部反省 吉田証言「虚偽と判断し記事取り消します」朝日新聞は5日付朝刊1面と16~17面で慰安婦問題の特集を組んだ。1面記事では「私たちは元慰安婦の証言や数少ない資料をもとに記事を書き続けました。そうして報じた記事の一部に、事実関係の誤りがあったことが分かりました。問題の全体像がわからない段階で起きた誤りですが、裏付け取材が不十分だった点は反省します」と書き、これまでの慰安婦報道での誤報を一部認めた。 朝日が16回も取り上げた自称・元山口県労務報国会下関支部動員部長、吉田清治氏の「慰安婦を強制連行した」との証言については「虚偽だと判断し、記事を取り消します」とした。 また、もともと関係のない慰安婦と工場などに動員された女子挺身隊とを繰り返し混同した記事を掲載したことに関しては、「当時は、慰安婦問題に関する研究が進んでおらず、記者が参考にした資料などにも慰安婦と挺身隊の混同がみられたことから、誤用しました」と間違いを認めた。産経新聞よりhttp://sankei.jp.msn.com/politics/news/140805/plc14080510230007-n1.htmこの朝日新聞の嘘によって、ずっと韓国から謝罪しろだ、賠償しろだの言われていたわけです。これによる血税の損失は、いったい幾らになるのやら・・・会社つぶしてでも国庫に返納してほしいですね。たしか23年前にはサンゴ礁にKYって書いて、事件捏造しましたよね?ホント嘘ばっかりかく新聞社です。朝日新聞取ってる人は、さっさと解約しちゃいましょう。
2014.08.06
コメント(0)
ソースhttp://www3.nhk.or.jp/news/html/20140718/k10013123601000.html日本に住む外国人が生活に困窮した場合、法的に生活保護の対象になるかどうかが争われた裁判で、最高裁判所は「法律が保護の対象とする『国民』に外国人は含まれない」とする初めての判断を示しました。-以上抜粋-よそから来て生活できないんなら、自分の国に帰れ。特に、在日朝鮮人とかね。戦時徴用は245人しか居ないはずだから大半は密入国とか、大戦前から居た奴等な。とっとと、祖国に帰ってくれ。
2014.07.18
コメント(0)
サイトへのリンクです。ご覧ください。http://peachy.xii.jp/korea/
2014.07.10
コメント(0)
http://t.co/ase9BzQu8d日本に犯罪にくる朝鮮人を防ぎましょう。賛同者の署名は以下の宛先へ届けられます在大韓民国日本国大使館, 領事部 駐日本国大韓民国大使館, 総務課 外務省, 大臣官房総務課・北東アジア課 法務省, 入国管理局
2014.07.06
コメント(0)
factaより転載http://facta.co.jp/article/201407039.html5月下旬、官邸内に衝撃が広がった。韓国の国家情報院(旧KCIA)が、無料通話・メールアプリ「LINE」を傍受し、収拾したデータを欧州に保管、分析していることが明らかになったからだ。韓国政府のサイバーセキュリティ関係者が、日本の内閣情報セキュリティセンター(NISC)との協議の場であっさり認めた。システムに直接侵入するのではなく、通信回線とサーバーの間でワイヤタッピング(傍受)するから、「通信の秘密」を守る法律がない韓国側は悪びれない。だが、LINEの登録ユーザー4億人余のうち日本人は5千万人。その通話データなどが韓国にすべて送られ、丸裸にされているのだ。LINEを使用されている方はご注意を。
2014.06.19
コメント(0)
http://sankei.jp.msn.com/west/west_affairs/news/140410/waf14041018420020-n1.htm2014.4.10 18:42 [westナビ] 香川、徳島、愛媛3県の四国遍路の休憩所などで、外国人排除を呼びかけるような紙が相次いで貼られていたことが10日、分かった。各地の法務局や四国4県が調査を始め、11カ所で計18枚を確認。徳島県警などは軽犯罪法違反に当たる可能性もあるとみている。 張り紙の多くははがき大で「『大切な遍路道』を朝鮮人の手から守りましょう」「最近、礼儀しらずな朝鮮人達が、気持ち悪いシールを、四国中に貼り回っています」などと書かれ、「日本の遍路道を守ろう会」という団体名が記されている。 四国遍路では、韓国人女性(38)がお遍路に挑戦しながら外国人向けに道案内ステッカーを貼る活動をしており、この女性を中傷したものとみられる。 香川県内の札所寺院の男性僧侶(66)は「遍路文化を理解し、海外に伝えていく行動を中傷するような行為で、恥ずかしいことだ」と話した。という話ですが、世界各国でお断りを受けてる朝鮮人を呼び込むと犯罪が増えますよ?張り紙された方は、仏像の盗難や地域住民とのトラブルを懸念して張ったと思います。当然、徳島県警や霊場会は、犯罪が起きたときは何とかしてくれるんですよね?
2014.04.10
コメント(0)
以下、記事http://sankei.jp.msn.com/politics/news/140313/plc14031319260010-n1.htm移民で成功した国などありません。移民により、あなたは仕事を失ったり犯罪に巻き込まれたりと良いことなどありません。反対したほうが良いと思います。自民党にはここからhttps://ssl.jimin.jp/m/contact首相官邸はここからhttps://www.kantei.go.jp/jp/forms/goiken_ssl.htmlスウェーデン、オランダなど調べてみてください。
2014.03.13
コメント(0)
以下のサイトをご覧ください。詳しく書いてあります。http://www.jcp.or.jp/akahata/aik13/2014-01-21/2014012115_01_1.html
2014.01.23
コメント(0)
【某氏、投下情報まとめ】都知事選の候補者達のスーパー暴露第一弾宇都宮けんじ君が代反対の教員(宮村博 高校教員)(公務員)から献金受けている田川英信(地方公務員)(自治労幹部)から献金受けている舛添要一「金融機関は低利で在日韓国人らにも融資すべきだ」と発言記者会見で卓上に置かれた日本国旗に対して 「邪魔でしょこれ」 政治資金を自分の株式会社に入れる【おまけ】中国共産党公式ウェブサイト アメリカにサーバー
2014.01.07
コメント(0)
機密指定対象は外交・防衛・スパイ活動・テロ行為の4種18項目。この情報が手に入らず困る人って、日本に対して敵対行動とる人だけだと思うが。以下、そういう人たちです。青木理、赤江珠緒、秋山豊寛、阿佐部伸一、飯田昌宏、池内紀、池田香代子、石丸次郎板垣英憲、井上啓子、今西直之、稲泉連、井部正之、宇野淑子、魚住昭、永六輔、恵谷治江川紹子、大治浩之輔、大沢悠里、太田昌克、太田和彦、大谷昭宏、大山勝男、岡留安則岡本厚、小川和久、荻原博子、角田光代、桂敬一、金子なおか、金平茂紀、鎌田慧神浦元彰、香山リカ、川村晃司、神林広恵、潟永秀一郎、梶原茂、菊地泰博、岸井成格北村肇、木村三浩、京谷六二、熊谷博子、見城美枝子、小中陽太郎、小林よしのり小山唯史、是枝裕和、近藤勝重、後藤正治、坂上香、桜井均、佐高信、佐野眞一佐野岳士、佐保充邦、澤地久枝、椎名誠、重信メイ、篠田博之、島直紀、柴田鉄治渋井哲也、下桐治、下村健一、白石草、神保哲生、神保太郎、菅原文太、杉田文彦鈴木崇司、鈴木琢磨、鈴木祐太、須田慎一郎、曽山睦子、曽根英二、高賛侑、高世仁高野孟、高野秀行、高橋茂、武田頼政、田島泰彦、田勢康弘、玉本英子、棚原勝也田原総一朗、土江真樹子、寺田俊治、戸崎賢二、歳川隆雄、富坂聰、富松裕之鳥越俊太郎、中井信介、なかにし礼、中村うさぎ、中山和郎、永田浩三、永谷脩西山太吉、西村秀樹、藤井誠二、藤田昭彦、藤本順一、二木啓孝、原憲一、原寿雄久田恵、平井康嗣、ピーター・バラカン、古川柳子、保阪正康、堀米香奈子、本田雅和牧太郎、真々田弘、三上智恵、三井直也、南丘喜八郎、村上雅道、室井佑月、毛利甚八森達也、森功、安田浩一、矢崎泰久、山口正紀、山田厚史、山中幸男、吉岡忍、吉田司吉富有治、吉永みち子、与良正男、綿井健陽.
2013.11.22
コメント(0)
日本赤十字や黒柳徹子さんに送るようにしましょう。善意の募金額25%をも余裕でピンハネする日本ユニセフ協会【アグネス】のところには送らないよう注意願います。
2013.11.14
コメント(0)
長らくタバコを吸っていましたがやめました。現在、26日経過しました。頭痛などの禁断症状は収まりましたが不意に脳にタバコの映像が浮かんできたりします。これも禁断症状でしょうか?また喫煙しないように頑張ります。
2013.09.29
コメント(0)
自民圧勝おめでとうございます。改正要件の数が厳しいのが、残念であります。ここで、選挙違反について某所から持ってきました。【山本太郎公選法及び道交法違反まとめ】1.規定時間外の選挙活動及びビラ配り2.選管の許可のない配布物を個人宅に投函3・バス停に停車(道路交通法44条違反)4.100万人メール事件5.鈴木寛襲撃女事件(逮捕された女は山本陣営)通報件数は多い方が、より悪質性があると判断されるそうです。警視庁選取本部 03-3581-4321 へお願いします。
2013.07.22
コメント(0)
某所リストから簡易版に修正して掲載。参照元はこちら【2013参院選版】民主党に所属していた議員リスト(推薦のみを含む)氏名 氏名かな 潜伏先 2013参院選東祥三 あずましょうぞう 生活の党 比例石井章 いしいあきら 日本維新の会 茨城 石上としお いしがみとしお プロフィール隠し 比例植松恵美子 うえまつえみこ 無所属 香川内山晃 うちやまあきら 新党大地 比例大江康弘 おおえやすひろ 自民党 比例大河原雅子 おおかわらまさこ 無所属 東京太田和美 おおたかずみ 生活の党 千葉亀井亜紀子(推薦) かめいあきこ みどりの風 島根川口浩 かわぐちひろし 日本維新の会 比例行田邦子 こうだくにこ みんなの党 埼玉坂口岳洋 さかぐちたけひろ 無所属 山梨佐藤公治 さとうこうじ 生活の党 広島菅原直敏 すがわらなおとし みんなの党 比例関根敏伸 せきねとしのぶ 生活の党 岩手平智之 たいらともゆき みんなの党 比例高井崇志 たかいたかし 無所属 岡山谷岡郁子 たにおかくにこ みどりの風 愛知土田博和 つちだひろかず 日本維新の会 静岡富岡由起夫 とみおかゆきお みんなの党 比例萩原仁 はぎはらひとし 新党大地 比例橋本勉 はしもとべん 新党大地 比例はたともこ はたともこ 生活の党 比例波多野里奈 はたのりな みんなの党 青森花崎広毅 はなざきひろき 日本維新の会 千葉平野達男 ひらのたつお 無所属 岩手平山幸司 ひらやまこうじ 生活の党 青森平山誠 ひらやままこと みどりの風 愛知広野ただし ひろのただし 生活の党 比例藤原良信 ふじわらよしのぶ 生活の党 比例舟山康江 ふなやまやすえ みどりの風 山形松木謙公 まつきけんこう 新党大地 比例水戸将史 みとまさし 日本維新の会 神奈川三宅雪子 みやけゆきこ 生活の党 比例室井邦彦 むろいくにひこ 日本維新の会 比例森ゆうこ もりゆうこ 生活の党 新潟山岡賢次 やまおかけんじ 生活の党 比例山口和之 やまぐちかずゆき みんなの党 比例山田正彦 やまだまさひこ みどりの風 比例横峯良郎 よこみねよしろう 新党大地 比例吉羽美華 よしばみか 新党大地 大阪米長晴信 よねながはるのぶ みんなの党 山梨
2013.07.17
コメント(0)
いろいろあります。下記リンクからご覧ください。創価学会共産党民主党マスコミ各社
2013.07.09
コメント(0)
イオン、花王、ロート製薬、サントリー、ドンキホーテ、ロッテ、ロッテリア、ディノス、セシール(フジTV関連)ユニクロ、AVEX、キリンHD、TSUTAYA、ブックオフ、三菱東京UFJ、スタジオジブリ、伊藤園、ヤマダ電機、東京ディズニーランド、宝塚歌劇団、ベネッセ淡々と不買すべし。
2013.01.09
コメント(0)
中国・韓国が敵視する政治家が、日本人にとって良い政治家。なぜなら中国・韓国は日本を嫌っているし、領土を狙ってますから。日本のマスコミが執拗に叩く政治家が、日本人にとって良い政治家。なぜならマスコミは在日朝鮮人に汚染されており、日本に悪さしようとしてるから。これを知らなかった方は、覚えていただけると良いかと。ちなみに朝日新聞などはあからさまで安倍総理の邪魔をすることを社是としているくらいです。また、ソフトバンクなどは孫の取り巻きが邪魔することを、明言しています。ソフトバンクは在日割引などあって、割り引いた分を日本人ユーザーに上乗せしてるという話もあるようです。こういう輩に対抗するには、不買が一番効くようです。
2012.12.27
コメント(0)
悪夢のような3年3ヶ月の民主党政権が終わりました。復興も進めず、経済対策もせず人権擁護法案や外国人参政権のような売国法案ばかり進めようとした、まさに、日本人の敵の様な政党でありました。これから先、民主党に関わったもの達を政治の場に戻さぬよう忘れないでください。さて、自民党が復権しましたがマスコミがひたすら足を引っ張ろうとしています。何故、マスコミはそのような行動に出るのか?答えは簡単。【日本人ではないものがマスコミを運営し、後押ししている】からです。これらを如何に叩き潰すか。それは、マスコミのスポンサーに対する抗議及び不買です。今はとりあえず、花王・ロートなど不買するとよいと思われます。
2012.12.26
コメント(0)
明日は投票日。あなたのこれからの生活に影響していくのです。投票に行きましょう!2009年に自○党が悪いから、民○党に変えてみようって与党を変えた結果どうでしたか?三年三ヶ月のロクでもない政治になってなかったですか?だいたい自○党は悪いって言ってたけどその悪い原因の輩が集まってたのが民○党だったんですがね。今度はちゃんと選ばねばなりませんよ!ちなみに乱立する政党は、元民○党多いです。気をつけてください。ちなみに公○党、共○党とかもよくよく調べたほうが良いですよ。自分は今回の選挙をこう思っています。日本人vs在日朝鮮人・帰化人の日本をかけた戦い負ければ、きっと後悔することになります。
2012.12.15
コメント(0)
12月16日には必ず投票に行きましょう。政治なんて誰がやっても同じってことはありません。民主党に政治やらせてよくわかったでしょ?能力が足らない者に政治やらせると、自分に跳ね返ってくるのは確実です。よくよく考えてから、投票しましょう。
2012.11.24
コメント(0)
これまで日本国民に多大な迷惑をかけてきた民主党に、お仕置きする時が来ましたよ。たとえ離党して看板変えたとしても絶対に逃してはなりません。下から誰が所属していたかわかります。民主党議員一覧あと、2009年の衆院選を思い出してください。TVなどのマスコミに踊らされないでください。あの過ちを二度と繰り返してはなりません。追加。↓もあります。民主党国会議員一覧
2012.11.15
コメント(0)
バックについてる企業等が黒いです。マルハン、パソナ、ソフトバンク等・・・あとは民団とも絡んでいたような・・・つまり前の衆院選のように、ノリで民主党に投票して現在のグダグダがあるように今度の選挙において、大阪維新などに投票すると同じことが起きるでしょう。あとですね、『左翼が政権取ると大災害が起きる』というパターンがあるのです。以前は阪神大震災でした。今度は間違えないよう気を付けてください。
2012.09.12
コメント(1)
朝鮮進駐軍 ※Weblio辞書にて削除予定の為、全文コピー。 http://www.weblio.jp/content/朝鮮進駐軍概要 一般に朝鮮進駐軍と言ったときは、おおむね1945年昭和20年以後に現在特別永住権を持つ在日一世(朝鮮人・韓国人)、もしくは現在日本に帰化または半島に帰国した朝鮮民族によって作られた犯罪組織を指す。 戦後、日本がポツダム宣言を受け入れると日本各地で、婦女暴行、窃盗、暴行、殺人、略奪、警察署の襲撃、公的機関への襲撃、土地建物の不法占拠、鉄道や飲食店での不法行為等様ざまな朝鮮人による犯罪が多発した。 自称「戦勝国民」(正しくは戦勝国民ではない)であると主張し、自らを「朝鮮進駐軍」と名乗り各地で徒党組んで暴れ事件を起こした。GHQの資料にあるだけでも最低4000人の日本人市民が朝鮮進駐軍の犠牲となり殺害されたとされている。朝鮮進駐軍による朝鮮人犯罪及びテロ行為について 服装・武器及び組織について 戦後の混乱を利用し、日本刀等の刃物・鈍器以外に多くの銃火器を使用した。銃は三八式歩兵銃や機関銃など盗んだ旧日本軍の武器で武装し組織化を行った。朝鮮進駐軍では旧日本陸軍のパイロットの軍服を好んで着用したが、これは日本兵に対するあてつけとも、日本人(皇民)に対するあてつけとも言わた。 組織ではいくつかの本部設けたが、実際は各地域ごとに部隊名をつけその部隊が、個別に日本人を狙った犯罪行為を繰り返しすことが多かった。 朝鮮進駐軍総本部(在日朝鮮人連盟総本部)はのちの在日本朝鮮人連盟。更にこれが在日本大韓民国民団(略称「民団」)と在日本朝鮮人総聯合会に分かれ、これが現在の民団と朝鮮総連となる。時代背景 当時の日本では戦場に男手が駆り出され極度の男手不足に陥っており、また都市部においても疎開や空爆による被害で人手が足りない状況が長く続いていた。 また警察組織においても、武器の使用が認められないなど戦後特有の制限があり。戦後朝鮮人犯罪が増加の一途をとどった背景には、このような犯罪に対する抑止力の空白化が背景にあったとされている。いまでは考えられないことではあるが、当時はヤクザ(現在の指定暴力団)が朝鮮人から、日本人の生活を守る役割を一部果たしていた。 この当時は朝鮮人の殆どが実名で暮らしており、通名を使用しだすのは朝鮮の姓に対して嫌悪感や犯罪者といったイメージを日本人が抱くようになってからである。ただしこれは、朝鮮人側からはもともと差別があったからとされている。朝鮮人による犯罪 朝鮮進駐軍による犯罪は全国に及んだ。特に川崎・大阪・神戸・都心等当時朝鮮人が比較的多かった地域で多発した。特に東京では、原宿等を中心に三八式歩兵銃や拳銃・日本刀等で武装した朝鮮人によって占拠されており、のちに警察やGHQにより鎮圧された。 市民を狙ったものとして白昼に堂々と集団で婦女子に暴行を加えるなど、多数の犯罪行為を行った。拳銃や刃物で武装しており一般市民は無力であり繰り返し行われることも多かったため被害が拡大した。またGHQの調べでは少なくとも4000人の日本人市民が殺害されており、多い説では1万人以上であったとも言われている。 略奪・窃盗・密売・土地の強奪等においても組織的に関与していた。一般の露天商からの強奪や農作物・家畜の強奪(利根川水系の牛の強奪などが有名)等、さまざまな方法で集められた商品が朝鮮人によって売買され、その後の朝鮮人社会の資金源として利用されてきた。その他に、戦後土地建物の所有に関する書類の損失や強引な立ち退きにより土地・建物の収奪も相次いだ。 1945年12月翌1月におきた生田警察署襲撃事件では武装した朝鮮人50人が襲撃し警察署を占拠。翌46年には長崎県警察本部で、在日朝鮮人連盟と名乗る総勢約200名が同署を襲撃して破壊活動を行い、10名に重軽傷を負わせうち1名は死亡にいたらしめた。46年には国会議事堂前でも集まった2000人の朝鮮人と応援出動した武装警官358名・進駐軍憲兵20名とが銃撃戦に発展。首謀者は軍事裁判に付され、翌年3月8日に国外追放処分になった。1948年4月には阪神教育事件では数千人の朝鮮人によって庁舎が占拠された。これに対して3000名の警官隊を動員して、朝鮮人を庁舎から強制排除し1800名の朝鮮人が検挙された。戦後はこのような事件が日本各地で続発した。 第八軍司令官ロバート・アイケルバーガー中将は、正規の大部隊を治安確保のため朝鮮人に対して街中に簡易陣地を引くなどして配備した。GHQダグラス・マッカーサー最高司令官は「朝鮮人等は戦勝国民に非ず、第三国人なり」と発表するなど朝鮮人に対する取り締まりにおわれた。 昭和26年に浅草で朝鮮進駐軍と思われる朝鮮人が起こした集団暴力事件では、米兵一名が死亡、二名が負傷した。主な事件一覧 朝鮮進駐軍及びその後の在日本朝鮮人連盟が関わる事件の一覧である。 大阿仁村事件(1945年10月22日) 生田警察署襲撃事件(1945年12月24日、1946年1月9日) 直江津駅リンチ殺人事件(1945年12月29日) 富坂警察署襲撃事件(1946年1月3日) 長崎警察署襲撃事件(1946年5月13日) 富山駅前派出所襲撃事件(1946年8月5日) 坂町事件(1946年9月22日) 新潟日報社襲撃事件(1946年9月26日~29日) 首相官邸デモ事件(1946年12月20日) 尾花沢派出所襲撃事件(1947年10月20日) 阪神教育事件(1948年4月23日~25日) 評定河原事件(1948年10月11日~12日) 宇部事件(1948年12月9日) 益田事件(1949年1月25日) 枝川事件(1949年4月6~13日) 高田ドブロク事件(1949年4月7日~11日) 本郷村事件(1949年6月2日~11日) 下関事件(1949年8月20日) 台東会館事件(1950年3月20日) 連島町事件(1950年8月15日) 第二神戸事件(1950年11月20~27日) 四日市事件(1951年1月23日) 王子事件(1951年3月7日) 神奈川事件(1951年6月13日) 下里村役場事件(1951年10月22日) 福岡事件(1951年11月21日) 東成警察署催涙ガス投擲事件(1951年12月1日) 半田一宮事件(1951年12月3日~11日) 軍需品製造工場襲撃事件(1951年12月16日) 日野事件(1951年12月18日) 木造地区警察署襲撃事件(1952年2月21日~23日) 姫路事件(1952年2月28日) 八坂神社事件(1952年3月1日) 宇治事件(1952年3月13日) 多奈川町事件(1952年3月26日~30日) 田川事件(1952年4月19日) 岡山事件(1952年4月24日~5月30日) 血のメーデー事件(1952年5月1日) 上郡事件(1952年5月8日) 大村収容所脱走企図事件(1952年5月12日~25日、11月9日~12日) 広島地裁事件(1952年5月13日) 高田派出所襲撃事件(1952年5月26日) 奈良警察官宅襲撃事件(1952年5月31日) 万来町事件(1952年5月31日~6月5日) 島津三条工場事件(1952年6月10日) 醒ヶ井村事件(1952年6月13日) 葺合*長田事件(1952年6月24日) 吹田*枚方事件(1952年6月24日~25日) 新宿駅事件(1952年6月25日) 大須事件(1952年7月7日) 舞鶴事件(1952年7月8日) 五所川原税務署襲撃事件(1952年11月19日~26日) 参考文献 法務研修所編『大須騒擾事件について』1954年 横幕胤行、富久公、船越信勝『吹田・枚方事件について』1954年 篠崎平治『在日朝鮮人運動』1955年 大阪市行政局編『大阪市警察誌』1956年 新潟県警察史編さん委員会編『新潟県警察史』1959年 名古屋市総務局調査課編『名古屋市警察史』1960年 瓜生俊教編『富山県警察史 下巻』1960年 山形県警察史編さん委員会編『山形県警察史 下巻』1971年 宮城県警察史編さん委員会編『宮城県警察史 第2巻』1972年 大阪府警察史編集委員会編『大阪府警察史 第3巻』1973年 警視庁富坂警察署編『富坂警察署100年史―新庁舎落成記念―』1975年 兵庫県警察史編さん委員会編『兵庫県警察史 昭和編』1975年 愛知県警察史編集委員会編『愛知県警察史 第3巻』1975年 青森県警察史編纂委員会編『青森県警察史 下巻』1977年 坪井豊吉『在日同胞の動き』1977年 警視庁史編さん委員会編『警視庁史〔第4〕』1978年 思想の科学研究会編『共同研究 日本占領研究事典』1978年 仙台市警察史編纂委員会編『仙台市警察史―仙台市における自治体警察の記録―』1978年 長崎県警察史編集委員会編『長崎県警察史 下巻』1979年 李瑜煥『日本の中の三十八度線―民団・朝総連の歴史と現実―』1980年 福岡県警察史編さん委員会編『福岡県警察史 昭和前編』1980年 山口県警察史編さん委員会編『山口県警察史 下巻』1980年 警察文化協会編『戦後事件史』1982年 日本国有鉄道公安本部編『鉄道公安の軌跡』1987年 講談社編『昭和・二万日の全記録 第9巻』1989年 朴慶植『解放後 在日朝鮮人運動史』1989年 百瀬孝『事典・昭和戦前期の日本 制度と実態』1990年 金慶海、堀内稔編『在日朝鮮人・生活擁護の闘い』1991年 荒敬『日本占領研究序説』1994年 百瀬孝『事典・昭和戦後期の日本 占領と改革』1995年 竹前栄治、中村隆英監修『GHQ日本占領史 第16巻 外国人の取り扱い』1996年 『秋田魁新報』1945年 『神奈川新聞』1951年 『西日本新聞』1951年 『中部日本新聞』1951年、1952年 『大阪新聞』1952年 『京都新聞』1952年 『神戸新聞』1952年 『山陽新聞』1952年 『中国新聞』1952年コピー終わり。
2012.06.21
コメント(0)
某所で拡散されているものを転載します。↓ youtube動画です ↓http://www.youtube.com/watch?v=gLmYqvaqVm4
2012.04.08
コメント(0)
現在の国会にいる日本人じゃない朝鮮/韓国出身その他の政治家帰化人リスト。【朝鮮系】の【帰化】国会議員は誰ですか?千葉景子 (民主)参 神奈川福島瑞穂 (社民)参 近藤昭一 (民主)衆 愛知3区岩国哲人 (民主)衆 神奈川8区山崎卓 (自民)衆 福岡2区土肥隆一 (民主)衆 近畿ブロック金田誠一 (民主)衆 北海道8区岡崎トミ子(民主)参 宮城簗瀬進 (民主)参 栃木山下八洲夫(民主)参中川正春 (民主)衆 三重2区横道孝弘 (民主)衆 北海道1区神本美恵子(民主)参 河野太郎 (自民)衆 神奈川15区辻元清美 (社民)衆 近畿ブロック加藤紘一 (自民)衆 山形3区東 順治 (公明)衆 九州ブロック衛藤征士郎(自民)衆 大分2区鉢呂吉雄 (民主)衆 北海道4区今野 東 (民主)参松野信夫 (民主)参 熊本平岡秀夫 (民主)衆 山口2区赤松広隆 (民主)衆 愛知5区 東海ブロック小宮山洋子(民主)衆 東京6区 東京ブロック横光克彦 (民主)参 大分3区松岡 徹 (民主)参 水岡俊一 (民主)参 兵庫保坂展人 (社民)衆 東京ブロック群和子 (民主)衆 宮城1区犬塚直史 (民主)参 長崎佐藤泰介 (民主)参谷博之 (民主)参 栃木藤田幸久 (民主)参 茨城増子輝彦 (民主)参 福島河村健夫 (自民)衆 山口3区中川秀直 (自民)衆 広島2区大村秀章 (自民)衆 愛知13区野田毅 (自民)衆 熊本2区照屋寛徳 (社民)衆 沖縄2区高木義明 (民主)衆 長崎1区中嶋良充 (民主)参上田勇 (公明)衆 神奈川6区江田五月 (民主)参 岡山円より子 (民主)参大田誠一 (自民)衆 福岡3区又市征治 (社民)参中村哲治 (民主)参 奈良藤谷光信 (民主)参室井邦彦 (民主)参横峰良郎 (民主)参白 眞勳 (民主)参奥村展三 (民主)参 近畿ブロック小沢鋭仁 (民主)参 山梨1区川端達夫 (民主)衆 滋賀1区 近畿ブロック佐々木隆博(民主)衆 北海道6区末松義則 (民主)衆 東京19区 東京ブロック西村智奈美(民主)衆 新潟1区細川律夫 (民主)衆 埼玉3区 北関東ブロック家西 悟 (民主)参小川敏夫 (民主)参 東京津田弥太郎(民主)参ツルネン マルテイ (民主)参那谷屋正義(民主)参二階俊博 (自民)衆 和歌山3区大野功統 (自民)衆 香川3区馳浩 (自民)衆 石川1区内藤正光 (民主)参福山哲郎 (民主)参 京都日森文尋 (社民)衆 北関東ブロック近藤正道 (社民)参 新潟峰崎直樹 (民主)参中井洽 (民主)衆 三重1区郡司彰 (民主)参 茨城小川勝也 (民主)参 北海道平野博文 (民主)衆 大阪11区山岡賢治 (民主)衆 栃木4区長妻昭 (民主)衆 東京7区原口一博 (民主)衆 佐賀1区岡田克也 (民主)衆 三重3区前原誠司 (民主)衆 京都2区枝野幸男 (民主)衆 埼玉5区輿石東 (民主)参 山梨小沢一郎 (民主)衆 岩手4区鳩山由紀夫(民主)衆 北海道9区菅直人 (民主)衆 東京18区
2012.04.06
コメント(0)
下記をご覧くださいhttp://www.anzwers.org/free/zainichi/
2012.03.28
コメント(0)
インフルエンザのA型に感染しました。合わせて、何かの細菌にも感染しました。いわゆる、複合感染ですね・・・頭は痛い、視界はぼやける、体の関節が痛いって状態で仕事してて帰り際、熱測ったら8度3分・・・そりゃキツイわ・・・病院ではインフルエンザの吸入粉末剤を処置され細菌用のクラビット500mgを処方されました。インフルエンザのはよく分からないけれどクラビット500mgはキツイ薬で1日1回しか飲めない奴です。まあまあ、厄介なことになってるわけで・・・皆様もお気をつけ下さい_(._.)_
2012.01.28
コメント(0)

某所より頂いてきました。ご覧ください。
2011.10.24
コメント(0)
http://sankei.jp.msn.com/affairs/news/111002/crm11100201320000-n1.htm朝鮮学校側が補助金支出をめぐる神奈川県の要請で、全国一律に訂正したとしていた教科書記述が多くの学校で変わっていなかったことが1日、分かった。組織的に生徒らに「教科書を外部に見せるな」と指示し、県も訂正した教科書を確認していなかったことも判明。補助金や無償化を得るため公開用に訂正資料を準備し、偽装していた疑いがあり、菅直人前首相の辞任間際の指示で再開した無償化審査への影響は避けられそうにない。 問題の記述は、朝鮮高級学校(高校)の歴史教科書の拉致問題に関する「日本当局は《拉致問題》を極大化し…反朝鮮人騒動を大々的に繰り広げ」と、大韓航空機爆破を韓国の「捏造(ねつぞう)」とした部分。拉致問題の記述は、日本の取り組みを「反朝鮮人騒動」と教えており、拉致被害者の家族らが反発。偏った教育を象徴する記述として政府内からも訂正を求める声が上がった。 神奈川県内の朝鮮学校に6千万円超の補助金を毎年支出してきた県も訂正を要請。学校側は5月、県に「《拉致問題》を極大化」「捏造」の記述をそれぞれ削除・訂正したページのコピーを示し、県は「改訂を確認した」として今年度の補助金継続を決めた。朝鮮学校の無償化しようとか言ってる民主党はおかしいよ日本人のために税金使えよ
2011.10.03
コメント(0)
http://www.youtube.com/watch?v=sW4H2PGj6JU&feature=player_detailpageご覧ください。
2011.10.01
コメント(0)
下記URLからご覧ください。http://www35.atwiki.jp/kolia/pages/434.html
2011.09.12
コメント(0)
戦後、自衛隊が存在しない期間(1945年8月から1954年6月までは日本領土を守る組織がなかった)韓国はその隙をついて竹島を不法占拠しようと考え、1952年に国際法を無視して李承晩ラインを一方的に設定。日本の外務省は直ちに抗議、アメリカ・イギリスもそれを支持した。韓国は竹島周辺で漁業をしていた日本の船舶を漁船に擬装した武装船で至近距離で警告なしに射殺、拿捕。捕虜には地獄のような拷問を繰り返した。328隻を拿捕、漁民3929人を拉致監禁、日本人44人を虐殺。韓国は人質を解放する条件として日本の刑務所にいる朝鮮人凶悪犯罪者など472人を、放免して特別残留許可を与えることを要求、日本はその条件を受け入れた。同時期に、韓国政府は密入国朝鮮人の強制送還の受入れを拒否。収容しきれなくなった密入国朝鮮人に日本政府は一時的な在留を許可した。自衛隊は、1954年7月1日に設立された。これが朝鮮人のやる事です。
2011.06.18
コメント(0)
資料より引用概要一般に朝鮮進駐軍と言ったときは、おおむね1945年昭和20年以後に現在特別永住権を持つ在日一世(朝鮮人・韓国人)、もしくは現在日本に帰化または半島に帰国した朝鮮民族によって作られた犯罪組織を指す。 戦後、日本がポツダム宣言を受け入れると日本各地で、婦女暴行、窃盗、暴行、殺人、略奪、警察署の襲撃、公的機関への襲撃、土地建物の不法占拠、鉄道や飲食店での不法行為等様ざまな朝鮮人による犯罪が多発した。 自称「戦勝国民」(正しくは戦勝国民ではない)であると主張し、自らを「朝鮮進駐軍」と名乗り各地で徒党組んで暴れ事件を起こした。GHQの資料にあるだけでも最低4000人の日本人市民が朝鮮進駐軍の犠牲となり殺害されたとされている。朝鮮進駐軍による朝鮮人犯罪及びテロ行為について服装・武器及び組織について戦後の混乱を利用し、日本刀等の刃物・鈍器以外に多くの銃火器を使用した。銃は三八式歩兵銃や機関銃など盗んだ旧日本軍の武器で武装し組織化を行った。朝鮮進駐軍では旧日本空軍のパイロットの軍服を好んで着用したが、これは日本兵に対するあてつけとも、日本人(皇民)に対するあてつけとも言わた。 組織ではいくつかの本部設けたが、実際は各地域ごとに部隊名をつけその部隊が、個別に日本人を狙った犯罪行為を繰り返しすことが多かった。 朝鮮進駐軍総本部(在日朝鮮人連盟総本部)はのちの在日本朝鮮人連盟。更にこれが在日本大韓民国民団(略称「民団」)と在日本朝鮮人総聯合会に分かれ、これが現在の民団と朝鮮総連となる。時代背景当時の日本では戦場に男手が駆り出され極度の男手不足に陥っており、また都市部においても疎開や空爆による被害で人手が足りない状況が長く続いていた。 また警察組織においても、武器の使用が認められないなど戦後特有の制限があり。戦後朝鮮人犯罪が増加の一途をとどった背景には、このような犯罪に対する抑止力の空白化が背景にあったとされている。いまでは考えられないことではあるが、当時はヤクザ(現在の指定暴力団)が朝鮮人から、日本人の生活を守る役割を一部果たしていた。 この当時は朝鮮人の殆どが実名で暮らしており、通名を使用しだすのは朝鮮の姓に対して嫌悪感や犯罪者といったイメージを日本人が抱くようになってからである。ただしこれは、朝鮮人側からはもともと差別があったからとされている。朝鮮人による犯罪朝鮮進駐軍による犯罪は全国に及んだ。特に川崎・大阪・神戸・都心等当時朝鮮人が比較的多かった地域で多発した。特に東京では、原宿等を中心に三八式歩兵銃や拳銃・日本刀等で武装した朝鮮人によって占拠されており、のちに警察やGHQにより鎮圧された。市民を狙ったものとして白昼に堂々と集団で婦女子に暴行を加えるなど、多数の犯罪行為を行った。拳銃や刃物で武装しており一般市民は無力であり繰り返し行われることも多かったため被害が拡大した。またGHQの調べでは少なくとも4000人の日本人市民が殺害されており、多い説では1万人以上であったとも言われている。略奪・窃盗・密売・土地の強奪等においても組織的に関与していた。一般の露天商からの強奪や農作物・家畜の強奪(利根川水系の牛の強奪などが有名)等、さまざまな方法で集められた商品が朝鮮人によって売買され、その後の朝鮮人社会の資金源として利用されてきた。その他に、戦後土地建物の所有に関する書類の損失や強引な立ち退きにより土地・建物の収奪も相次いだ。1945年12月翌1月におきた生田警察署襲撃事件では武装した朝鮮人50人が襲撃し警察署を占拠。翌46年には長崎県警察本部で、在日朝鮮人連盟と名乗る総勢約200名が同署を襲撃して破壊活動を行い、10名に重軽傷を負わせうち1名は死亡にいたらしめた。46年には国会議事堂前でも集まった2000人の朝鮮人と応援出動した武装警官358名・進駐軍憲兵20名とが銃撃戦に発展。首謀者は軍事裁判に付され、翌年3月8日に国外追放処分になった。1948年4月には阪神教育事件では数千人の朝鮮人によって庁舎が占拠された。これに対して3000名の警官隊を動員して、朝鮮人を庁舎から強制排除し1800名の朝鮮人が検挙された。戦後はこのような事件が日本各地で続発した。第八軍司令官ロバート・アイケルバーガー中将は、正規の大部隊を治安確保のため朝鮮人に対して街中に簡易陣地を引くなどして配備した。GHQダグラス・マッカーサー最高司令官は「朝鮮人等は戦勝国民に非ず、第三国人なり」と発表するなど朝鮮人に対する取り締まりにおわれた。 昭和26年に浅草で朝鮮進駐軍と思われる朝鮮人が起こした集団暴力事件では、米兵一名が死亡、二名が負傷した。主な事件一覧朝鮮進駐軍及びその後の在日本朝鮮人連盟が関わる事件の一覧である。大阿仁村事件(1945年10月22日) 生田警察署襲撃事件(1945年12月24日、1946年1月9日) 直江津駅リンチ殺人事件(1945年12月29日) 富坂警察署襲撃事件(1946年1月3日) 長崎警察署襲撃事件(1946年5月13日) 富山駅前派出所襲撃事件(1946年8月5日) 坂町事件(1946年9月22日) 新潟日報社襲撃事件(1946年9月26日~29日) 首相官邸デモ事件(1946年12月20日) 尾花沢派出所襲撃事件(1947年10月20日) 阪神教育事件(1948年4月23日~25日) 評定河原事件(1948年10月11日~12日) 宇部事件(1948年12月9日) 益田事件(1949年1月25日) 枝川事件(1949年4月6~13日) 高田ドブロク事件(1949年4月7日~11日) 本郷村事件(1949年6月2日~11日) 下関事件(1949年8月20日) 台東会館事件(1950年3月20日) 連島町事件(1950年8月15日) 第二神戸事件(1950年11月20~27日) 四日市事件(1951年1月23日) 王子事件(1951年3月7日) 神奈川事件(1951年6月13日) 下里村役場事件(1951年10月22日) 福岡事件(1951年11月21日) 東成警察署催涙ガス投擲事件(1951年12月1日) 半田一宮事件(1951年12月3日~11日) 軍需品製造工場襲撃事件(1951年12月16日) 日野事件(1951年12月18日) 木造地区警察署襲撃事件(1952年2月21日~23日) 姫路事件(1952年2月28日) 八坂神社事件(1952年3月1日) 宇治事件(1952年3月13日) 多奈川町事件(1952年3月26日~30日) 田川事件(1952年4月19日) 岡山事件(1952年4月24日~5月30日) 血のメーデー事件(1952年5月1日) 上郡事件(1952年5月8日) 大村収容所脱走企図事件(1952年5月12日~25日、11月9日~12日) 広島地裁事件(1952年5月13日) 高田派出所襲撃事件(1952年5月26日) 奈良警察官宅襲撃事件(1952年5月31日) 万来町事件(1952年5月31日~6月5日) 島津三条工場事件(1952年6月10日) 醒ヶ井村事件(1952年6月13日) 葺合*長田事件(1952年6月24日) 吹田*枚方事件(1952年6月24日~25日) 新宿駅事件(1952年6月25日) 大須事件(1952年7月7日) 舞鶴事件(1952年7月8日) 五所川原税務署襲撃事件(1952年11月19日~26日) 参考文献法務研修所編『大須騒擾事件について』1954年横幕胤行、富久公、船越信勝『吹田・枚方事件について』1954年篠崎平治『在日朝鮮人運動』1955年大阪市行政局編『大阪市警察誌』1956年新潟県警察史編さん委員会編『新潟県警察史』1959年名古屋市総務局調査課編『名古屋市警察史』1960年瓜生俊教編『富山県警察史 下巻』1960年山形県警察史編さん委員会編『山形県警察史 下巻』1971年宮城県警察史編さん委員会編『宮城県警察史 第2巻』1972年大阪府警察史編集委員会編『大阪府警察史 第3巻』1973年警視庁富坂警察署編『富坂警察署100年史―新庁舎落成記念―』1975年兵庫県警察史編さん委員会編『兵庫県警察史 昭和編』1975年愛知県警察史編集委員会編『愛知県警察史 第3巻』1975年青森県警察史編纂委員会編『青森県警察史 下巻』1977年坪井豊吉『在日同胞の動き』1977年警視庁史編さん委員会編『警視庁史〔第4〕』1978年思想の科学研究会編『共同研究 日本占領研究事典』1978年仙台市警察史編纂委員会編『仙台市警察史―仙台市における自治体警察の記録―』1978年長崎県警察史編集委員会編『長崎県警察史 下巻』1979年李瑜煥『日本の中の三十八度線―民団・朝総連の歴史と現実―』1980年福岡県警察史編さん委員会編『福岡県警察史 昭和前編』1980年山口県警察史編さん委員会編『山口県警察史 下巻』1980年警察文化協会編『戦後事件史』1982年日本国有鉄道公安本部編『鉄道公安の軌跡』1987年講談社編『昭和・二万日の全記録 第9巻』1989年朴慶植『解放後 在日朝鮮人運動史』1989年百瀬孝『事典・昭和戦前期の日本 制度と実態』1990年金慶海、堀内稔編『在日朝鮮人・生活擁護の闘い』1991年荒敬『日本占領研究序説』1994年百瀬孝『事典・昭和戦後期の日本 占領と改革』1995年竹前栄治、中村隆英監修『GHQ日本占領史 第16巻 外国人の取り扱い』1996年『秋田魁新報』1945年『神奈川新聞』1951年『西日本新聞』1951年『中部日本新聞』1951年、1952年『大阪新聞』1952年『京都新聞』1952年『神戸新聞』1952年『山陽新聞』1952年『中国新聞』1952年
2011.04.24
コメント(1)
http://www.jiji.com/jc/c?g=pol_30&k=2011040500691 佐々江賢一郎外務事務次官は5日、韓国の権哲賢駐日大使を外務省に呼び、韓国政府が竹島(韓国名・独島)近海への「総合海洋科学基地」建設計画などを国会に報告したことを受け、「わが国政府として到底受け入れられず、強く抗議する。計画中止を強く求める」と述べた。これに対し権大使は、竹島は韓国の領土であり、受け入れられないとの立場を示した。竹島は日本の領土です。第二次世界大戦終了後、ドサクサに紛れ韓国が不当に占拠した。北方四島はロシアですな。つまり韓国およびロシアは、日本の領土を侵略してる敵国ですよ。そして、民主党が政権にあり続けるなら、沖縄を中国に取られるかもしれませんね。
2011.04.05
コメント(0)
支援物資を止めてる奴らの正体を明かしてるブログです。下記URLからどうぞhttp://tinymsg.appspot.com/YoL1
2011.04.04
コメント(0)
http://sankei.jp.msn.com/politics/topics/politics-14578-t1.htm■このままでは「第3次災害」 「日本政府にいまだに非常事態の認識がないのは、どういうわけか」と旧知の米国要人から言われた。いきさつを聞いたら以下のようなお粗末さだ。[記事詳細]外国人にまで配ってしまう、子ども手当てを震災復興にまわせばいいのに。このまま民主党に国政を任せていたら、日本は滅びますよ。これから日本を良くして行く為に下記リンクを訪れてみてください。my日本Free_JapanJ-NSC自分の為、家族のため、友人の為。そして日本の為に共に頑張りませんか?
2011.04.03
コメント(0)
まとめであります。ご覧ください。http://www35.atwiki.jp/kolia/pages/159.html
2011.04.02
コメント(0)
全314件 (314件中 1-50件目)

![]()
