PR
Calendar
Keyword Search
Comments
Freepage List
Category
★

******
文字の拡大には
モニター枠を広げ
「CTRL」+「+」を数回押す
・・・ 2~3回くらい
元に戻すには
「CTRL」+「0」を押す
******
Ⅰ.国土交通省の住宅着工統計
2023年11月の住宅着工統計
1.住宅着工統計
https://www.mlit.go.jp/report/press/
joho04_hh_001198.html
2.建築物着工統計
(民間非居住建物)
Ⅱ.報道
1.Newsweek
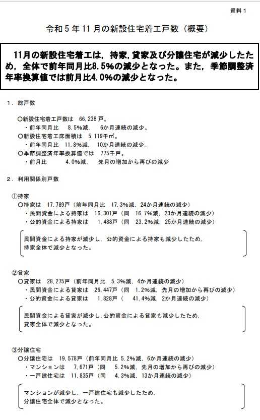
「11月新設住宅着工戸数は前年比8.5%減、
6カ月減少=国土交通省」
2023/12/27 15:19
[東京 27日 ロイター] -
国土交通省が27日発表した11月の新設住宅
着工戸数は、前年比8.5%減の6万6238戸と
6カ月連続の減少となった。
季節調整済み年率換算は77万5000戸。
ロイターの事前調査の予測中央値は、前年比4.3
%減だった。
持家は前年比17.3%減で24カ月連続の減少、
貸家は同5.3%減で4カ月連続の減少、分譲住宅
は同5.2%減で6カ月連続の減少となった。
2.ニュー ス
ィッチ NEWSWITCH
「住宅新築着工減が続くものの・・・
大手メーカーの業績が好調な理由」
2023/12/12
ZEH・改修再販など好調
注文住宅の着工減小が続いている。
国土交通省の住宅着工統計によると、個人が
居住目的のために建築する「持家」の10月
の新設着工戸数は前年同月比17.2%減の
1万8078戸。
23カ月連続で前年を下回った。
人口減少に伴い長期的に新設住宅着工の減小
は予測されていたが、最近は住宅ローン金利
の上昇や相次ぐコスト高により住宅価格が
上昇し、減少率が大きくなっている。

住宅生産団体連合会(住団連)会員企業の経営
者は「展示場来場者減・部資材価格高騰の影響で
受注マインドは回復に至らず」とコメントする。
建材メーカーはエネルギーや原材料高騰を理由に
2022年ごろから価格改定を重ねてきた。
さらに、建設業や物流業では時間外労働に上限
規制が適用される「2024年問題」への対応が
次の課題として迫っている。
建材メーカーのLIXILは輸送を効率化する
ため有料道路を増やすなどの理由で、24年4月
受注分から値上げする。
ただ、残業時間規制に伴う納期や工期の長期化も
予想されるため、人件費などのコスト高は今後も
続くと見られている。
こうした中でも大手ハウスメーカーの業績は好
調だ。
戸建て住宅の戸数減少を、高付加価値化による
単価上昇でカバーするケースが散見される。
エネルギー高騰・災害時の備えとして空調効率の
高いネット・ゼロ・エネルギー・ハウス(ZEH)
や蓄電池の需要が高まっている
。
23年10―12月期の注文住宅受注について
「戸数がマイナスでも1棟当たりの単価が上がっ
ていることもあり、受注金額は変わらない」
(住団連会員企業経営者)と予測する企業もある。
また、 ハウスメーカーが国内の新築着工減少を
見越して進めてきたポートフォリオ変革が功を成
している。
分譲住宅やまちづくり、自社の中古住宅を買い
取り、改修して再販する買い取り再販事業、海外
事業などが戸建て住宅事業の落ち込みをカバーし
た。
“住宅メーカー”として本業の戸建需要の取り戻し
は必須。
しかし需要の急激な変化に対応できる柔軟な
収益体制の構築が今後も求められる。
日刊工業新聞 2023年12月08日
★
日銀短観~景気悪化へ→今日は April FooL… Apr 1, 2025
3月31日は何の日❓→三井銀行の創業記念日 Mar 31, 2025
防衛予算案 最大の8.7兆円 トランプ政… Mar 27, 2025