きれいをめざして ーMEMO BOXー

きれいをめざして ーMEMO BOXー

PR

カレンダー

キーワードサーチ

▼キーワード検索

2020.10.26
XML
テーマ: ニュース(95880)
カテゴリ: 新しい生活様式
文科省から

みっけ…

教育再生実行会議
デジタル化タスクフォース(第1回)を開催




では、

アップです…


*****
教育再生実行会議 デジタル化タスクフォース(第1回)を開催

10月21日、第1回となる教育再生実行会議 デジタル化タスクフォースを開催しました。


学習履歴(スタディ・ログ)等の利活用や、デジタル技術による教育手法や学務の高度化・効率化、人材育成などについて構成員の皆様に検討いただきます。

初回の今回は、文部科学省から教育のデジタル化に関する取組についての説明や構成員の皆様お一人ずつご意見をいただきました。

皆様からは、教育データ基盤を整備する必要性やエピソードとしてだけでなく、データを活用して教育を進める重要性、デジタライズされた教育とはいったい何を目指すのか明確にすべきであることなどのご意見をいただきました。

萩生田大臣は、GIGAスクールにより、1人1台端末が実現する先を見据えて、国・自治体の各種システムの在り方等について議論いただきたいと考えており、政府としても、情報共有不足で二重三重投資にならないよう他省庁と連携して進めていきたいと話しました。

出典:文部科学省HP
トップ > 今日の出来事 > 令和2年 10月 > 教育再生実行会議 デジタル化タスクフォース(第1回)を開催
*****






そして、

会議内容は

首相官邸から
アップです…



教育再生実行会議
デジタル化タスクフォース(第1回)

令和2年10月21日
15時 00分~16時 30分

議事次第



2. 萩生田大臣挨拶
3. 文部科学省より説明 4. 自由討論
5. 閉会

(配付資料)
資料1
デジタル化タスクフォースの開催について




資料2
文部科学省 提出資料









参考資料1
教育再生実行会議ワーキング・グループ 構成員




参考資料2
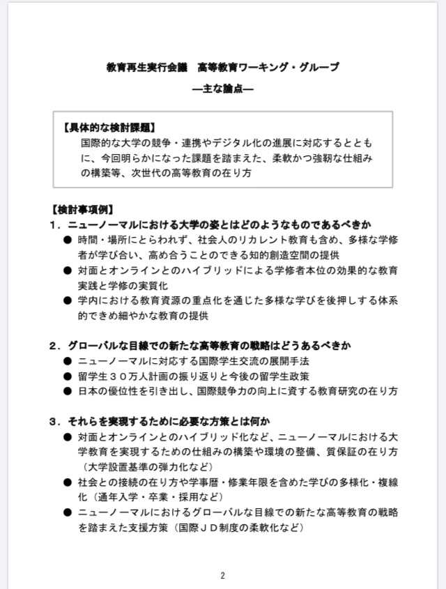
ワーキング・グループにおける主な論点




首相官邸HP
教育再生実行会議ワーキング・グループ
https://www.kantei.go.jp/jp/singi/kyouikusaisei/jikkoukaigi_wg/kaigi2.html
*****


micia luxury(ミシアラグジュアリー) こどもビニール手袋 使い捨て


ICTとは
「Information and Communication Technology」
(インフォメーション・アンド・ コミュニケーション・テクノロジー)

「情報通信技術」



PC1人1台時代の間違えない学校ICT/堀田龍也【合計3000円以上で送料無料】


インフォメーションも
コミュニケーションも
テクノロジーも

一つひとつだと
分かるけど…

3つ纏まると、

何だか手強い…
( ̄▽ ̄;) カカッテラッシャイ






「子供たちを誰一人取り残すことなく学びを確実に保障する」


GIGAスクール構想に沿って、


ネットワーク環境を
整えて…


子ども用のPCを
準備して…


クラウドの導入…


そして、

ICTの活用…⁈


各地で
様々な計画が、

着々と
進んでいるようですね⁈





「子供の育ちを社会全体で支える」


確かに…


ニューノーマル
(新たな日常)


社会全体も
変わっていかなければ

教育のと共存は
難しそうです…


バランスと
タイミングを
見ながら…

大きなうねりを
起こしてください…



絵画 壁掛け インテリア モダン アート


それにしても、

カタカナ語や
英語の略語が

多過ぎる…
_| ̄|○ ツイテイケナイ…


ナニナニ⁈

文章を難しくして、
スルーさせようと、
してる⁇

いやいや、

そこまで腹黒いことは
考えてないと
信じて…
( ̄▽ ̄;) エ? ソウイウホウガ、ハラグロイ⁇


何度でも…
何度でも…


調べてメモして
いきます…
_φ( ̄ー ̄ )


大きなうねりに
乗れなくても…


マイペースで
後を追います…



鬼滅の刃 スーパープレミアムフィギュア 我妻善逸 (あがつま ぜんいつ)


で、

タイトルの

「タスクフォース」ですが…

***

タスクフォース
(task force)

緊急性の高い、特定の課題に取り組むために設置される特別チームのこと。もともとは軍事用語で「機動部隊」を意味する。通常は組織内の各部署から適任者を抜擢し、短期集中的に課題解決にあたる。

出典 ASCII.jpデジタル用語辞典

***

おぉ…

カッコいいね
( ̄∇ ̄)


精鋭部隊の活躍を
期待しましょう〜
( ̄^ ̄)ゞ



では…




【ふるさと納税】【わけあり】露地栽培樹熟シャインマスカット 約2kg(3〜4房) 【果物類・ぶどう・マスカット・フルーツ・シャインマスカット・訳あり】 お届け:2020年10月下旬〜11月末日







お気に入りの記事を「いいね!」で応援しよう

最終更新日  2020.10.27 00:54:14
コメントを書く


【毎日開催】
15記事にいいね!で1ポイント
10秒滞在
いいね! -- / --
おめでとうございます!
ミッションを達成しました。
※「ポイントを獲得する」ボタンを押すと広告が表示されます。
x
X

© Rakuten Group, Inc.
X

Mobilize your Site
スマートフォン版を閲覧 | PC版を閲覧
Share by: