「猫が好き」のブログ

「猫が好き」のブログ

Nov 7, 2018
XML
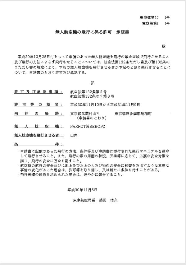
無人航空機飛行許可書(電子版)が到着しました(ダウンロードして解凍しただけですが)
10月末に


に出していた
右の照会編集を押すと

画面の一番下に許可書ダウンロードと言うリンクができています

ダウンロードして解凍すれば
こんなファイルが出てきます
※許可書なので晒しても構わないかとちょっと迷いましたが、隠しました
運転免許のコピーを晒さないもんね~(^^ゞ

範囲としては、うちの周辺といつも飛ばしているグランドの周辺で許可がおりました


自分の家の庭で数メートル飛ばしても良いことにはなるでしょう…それ以上は怖いし(^^ゞ





お気に入りの記事を「いいね!」で応援しよう

Last updated  Nov 7, 2018 03:23:56 PM
コメント(3) | コメントを書く
[ラジコンヘリコプター] カテゴリの最新記事


【毎日開催】
15記事にいいね!で1ポイント
10秒滞在
いいね! -- / --
おめでとうございます!
ミッションを達成しました。
※「ポイントを獲得する」ボタンを押すと広告が表示されます。
x
X

PR

Keyword Search

▼キーワード検索

Comments

yamanekoneko2 @ Re[1]:セリアの2ポートUSBハブは4ポートだった!?(04/02) 名無しさんへ コメントどうもです~ い…
名無し@ Re:セリアの2ポートUSBハブは4ポートだった!?(04/02) あれ?久々に見たら画像消えてる
田中太郎@ Re:一回のネタには弱いけど指紋認証ネタ(03/16) なるほど、他の古くてお安めのリーダーも…

Profile

yamanekoneko2

yamanekoneko2

Category

Calendar

Favorite Blog

高圧洗浄機のイリジ… メディクスさん

TEQさんの岡山市中区… 7L3AEOさん

戸川公園 紅葉見ごろ 幹雄319さん

📣楽天ブログトップ… 楽天ブログスタッフさん

今日も胃が痛いが酒… わすけ@hiroshimaさん
ラジオ、ときどきラ… あいすけ37さん

© Rakuten Group, Inc.
X
Mobilize your Site
スマートフォン版を閲覧 | PC版を閲覧
Share by: