歌 と こころ と 心 の さんぽ

歌 と こころ と 心 の さんぽ

2021.10.29
XML
テーマ: 短歌(1717)
カテゴリ: 素晴らしいこと

♪ 霜降の過ぎても時は初秋なり天高くして憂きこともなし


 高齢者施設が以前から問題になっている。お金に余裕がある人はいいがそうでない場合、受け皿になるところがあったとしても酷い状況で、人間扱いされないようなのが多いらしい。高齢化が急速に進んでいるのに、それに対する施策は後手後手となっているこの国の、高齢者を尊敬する思想が欠如していることが背景にある。

 隠居、隠棲、隠遁が、さも老後の理想のあり方のようにとらえられ、世間から離れ隠れて生活することを良しとする。しかし、文明が開化した現代文明の生活はそれを許さない。ライフラインだけでなく衣食住すべてにおいて、他に依存しなければ生きていけない。

 自分だけで生活できなくなれば施設に入るしかなく、入ったところで終の棲家どころか死を待つだけの仮の居場所でしかない。姥捨て山としての施設と認識して、家族が放り込むことも少なくない。本人の意思や尊厳などは、配慮をするどころか、完全に無視、否定される。
 そんな現状を問題視する人も多く、新しいあり方を推し進める人や組織も徐々に増えてきている。



 坂野悠己さんは、「*寝かせきり*オムツ*機械浴*脱水*誤嚥性肺炎*拘束*下剤」の7点の旧弊をなくす「七つのゼロ」を掲げて特養の改革を進めている。大学生の時のアルバイト体験がこの道に進むきっかけになったというから、生まれ持った何かがそうさているのだろうか。

 自費在宅ケアで、介護保険制度では応えられない、利用者に合った支援をしている 「アウケア」 というものがあって、そこの インタビュー記事 に、ここに至ったいきさつが語られています。

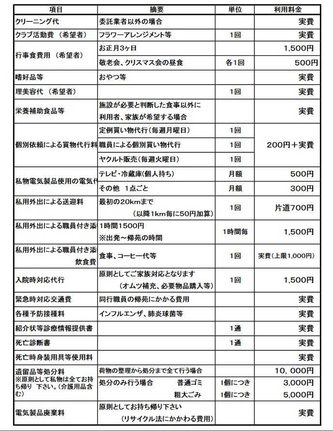
 彼の 特別養護老人ホーム駒場苑 では様々な取り組みをしていて、外部にも発信し大きな動きになりつつあるようです。同じ考え方を持った人達とのつながり、それが広がって日本中が理想の姿になっていくのを想像するだけでも楽しくなる。この駒場苑のサイトにある料金表。

【 介護保険サービス利用料金表 *日額 】  令和3年4月1日改訂版

見ただけではよくわからない。

< 介護保険外サービス利用料金表 >  ○ 随時かかる費用


 とにかく、元気なうちは金はかからないが、一たびケガや病気になって介護が必要になり、施設にお世話になるようになると、金はいくらでもかかっていく。人生の荒波を乗り越えて生き延びた果てに不遜で理不尽な扱いをされたんでは、あまりにも情けない。そんなことが許されて良いわけがない。

 待遇の悪さから慢性的な人手不足となっている業界を、ただ罰するだけでは何も変わらない。善意に頼るにも限界がある。しかし、高齢化の山がピークを越えて減少に向かうまでは、いかんとも仕様がないのだろうか。
 コロナ禍で在宅療養を余儀なくされ、見せしめのように見せつけられて亡くなった方も多い。首をすくめて、災いが過ぎ去るのを待っているかのような政治家が「罹ったお前が悪い」という風に、「自助」を第一に挙げて自己に責任を負わせる国の魂胆は見え見えだ。

 延命なんて意味ないし、嘘でもいいから死ぬ時ぐらいは明るく楽しかったと思わせてほしいもの。役人はそういうことを考えるのはけっこう得意なんじゃないかと思うので、みんなが納得するようなシステムを考えてほしいものだ。





お気に入りの記事を「いいね!」で応援しよう

最終更新日  2021.10.29 10:53:24
コメント(2) | コメントを書く


【毎日開催】
15記事にいいね!で1ポイント
10秒滞在
いいね! -- / --
おめでとうございます!
ミッションを達成しました。
※「ポイントを獲得する」ボタンを押すと広告が表示されます。
x
X

PR

プロフィール

sunkyu

sunkyu

カレンダー

キーワードサーチ

▼キーワード検索

サイド自由欄

◆2006年5月8日よりスタートした「日歌」が千首を超えたのを機に、「游歌」とタイトルを変えて、2009年2月中旬より再スタートしました。
◆2011年1月2日からは、楽歌「TNK31」と改題しました。
◆2014年10月23日から「一日一首」と改題しました。
◆2016年5月8日より「気まぐれ短歌」と改題しました。
◆2017年10月10日より つれずれにつづる「みそひともじ」と心のさんぽに改題しました。
◆2019年6月6日より 「歌とこころと心のさんぽ」に改題しました。
「ジグソーパズル」  自作短歌百選(2006年5月~2009年2月)

「アーカイブ」
◎ Ⅰ  短歌
◎ Ⅱ  知っていて損はない話  健康と生活編
◎ Ⅲ 興味深いこと
◎ Ⅳ 興味深いこと パート2
◎ Ⅴ  自然界 地球 異常気象など

コメント新着

sunkyu @ Re[1]:〇☆〇台所で染色作業(10/26) やすじ2004さんへ  いつも訪問ありがとう…

© Rakuten Group, Inc.
X
Mobilize your Site
スマートフォン版を閲覧 | PC版を閲覧
Share by: