「猫が好き」のブログ

「猫が好き」のブログ

Jun 24, 2022
XML
Mavic MiniとBebop2については年末のクリスマスまで許可があるのですが
Dji Mini2も含めて登録番号付きで7月からの飛行許可・承認を申請していました
2週間なのでAliexpressに注文してもとどくぞ…同列に語るな!ですね(^^ゞ
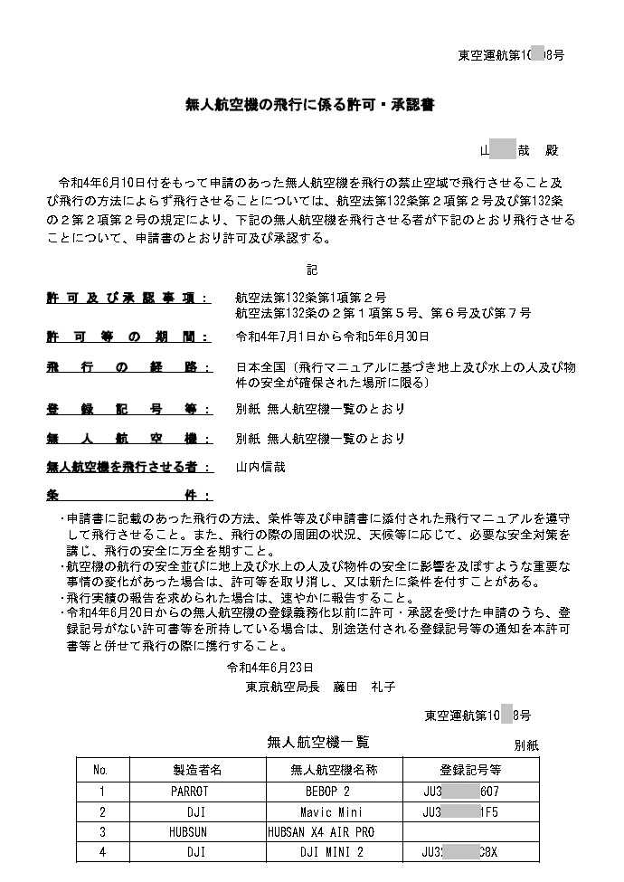
でまあ頂いた飛行許可・承認書はこんな感じ
3機以上だと別紙になっちゃうんですよね~
※本名は隠そうか悩みましたが、やめちゃいました
なので、下の看板用では隠しが入ってます(^^ゞ

別紙はこの通り…
HUBSAN X4 AIR Pro(H501A)は登録記号がないので実質飛ばせません
…ビーコンユニットを買うという手はありますが、もう要らないでしょう
紐付きにすれば飛ばせないことはないのか…
H501Aを紐付きでただ上げたり下げたりじゃあ面白くない…やっぱい部屋の肥やしだな(^^ゞ

承認書のコピーが2枚になると不便なので…
別紙部分を本紙側に貼り付け…
※この書類自体はファイルが揃っていて初めて正規文書の証明が出来るものなので
 コピーを印刷するなら、この程度の修正は問題ないでしょう
 実際全ファイルが揃った状態をすぐに見られるようにしておけ…ですからね

で、表側の看板はこんな感じA4を1枚とA5を2枚
色味が違う点は気にしないように…設定で悩みました、A4のが希望の色味なんですがね

で裏面がこうなったわけです
この一枚で許可承認と登録の機体がわかる…と
写真だと判りづらいけど厚目のラミネートで処理してあります
期限切れしたら下敷きに使える…そんなに要らないけどね(笑)

というわけで、新しい
「無人航空機の飛行に係る許可・承認書」
を頂いたと言うお話でした





お気に入りの記事を「いいね!」で応援しよう

Last updated  Jun 24, 2022 09:49:06 PM
コメント(0) | コメントを書く
[ラジコンヘリコプター] カテゴリの最新記事


【毎日開催】
15記事にいいね!で1ポイント
10秒滞在
いいね! -- / --
おめでとうございます!
ミッションを達成しました。
※「ポイントを獲得する」ボタンを押すと広告が表示されます。
x
X

PR

Keyword Search

▼キーワード検索

Comments

yamanekoneko2 @ Re[1]:セリアの2ポートUSBハブは4ポートだった!?(04/02) 名無しさんへ コメントどうもです~ い…
名無し@ Re:セリアの2ポートUSBハブは4ポートだった!?(04/02) あれ?久々に見たら画像消えてる
田中太郎@ Re:一回のネタには弱いけど指紋認証ネタ(03/16) なるほど、他の古くてお安めのリーダーも…

Profile

yamanekoneko2

yamanekoneko2

Category

Calendar

Favorite Blog

高圧洗浄機のイリジ… New! メディクスさん

TEQさんの岡山市中区… 7L3AEOさん

戸川公園 紅葉見ごろ 幹雄319さん

📣楽天ブログトップ… 楽天ブログスタッフさん

今日も胃が痛いが酒… わすけ@hiroshimaさん
ラジオ、ときどきラ… あいすけ37さん

© Rakuten Group, Inc.
X
Mobilize your Site
スマートフォン版を閲覧 | PC版を閲覧
Share by: