全2件 (2件中 1-2件目)
1

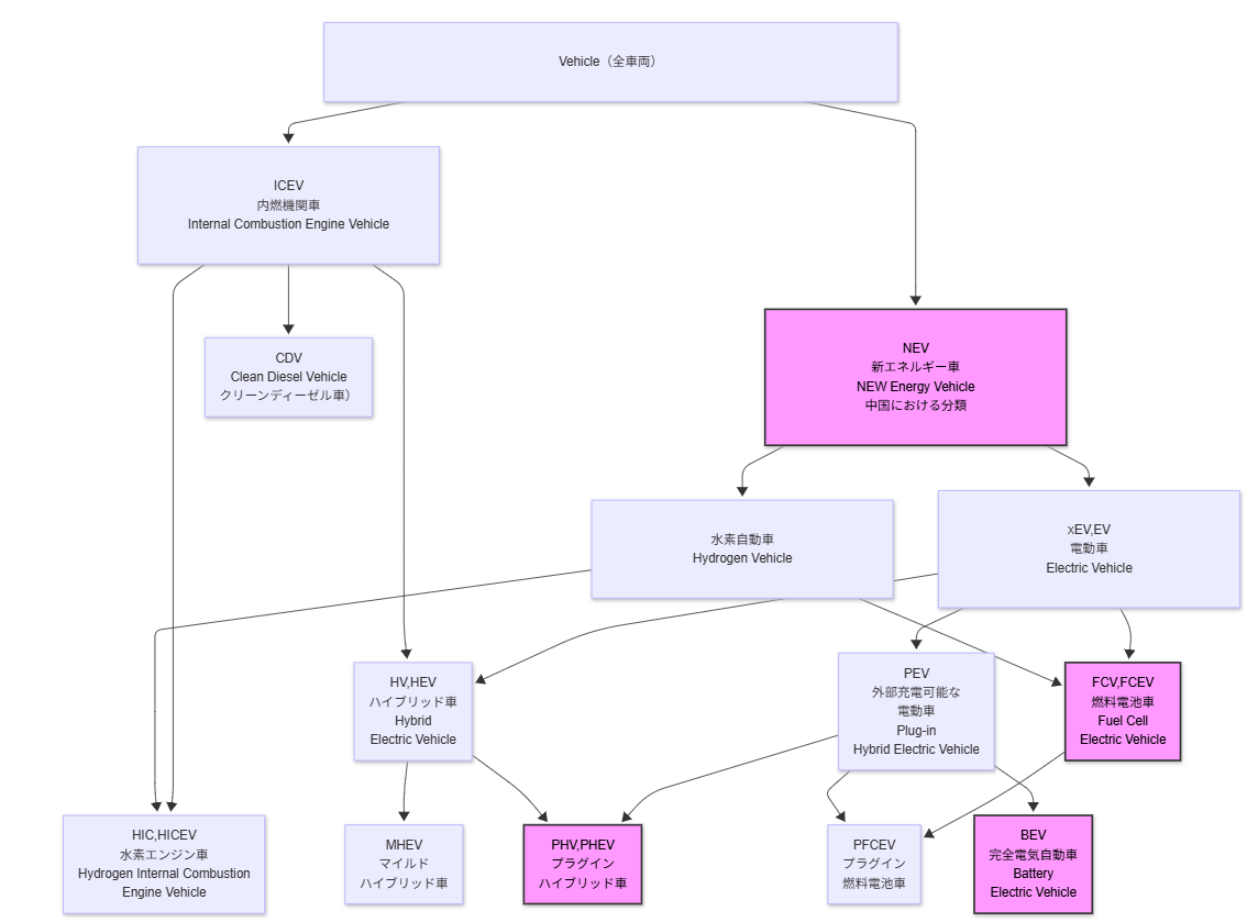
mermaid とVSCode を使って自動車の分類図を書いてみましたよ今回初めてmermaidを使ってみましたけどかなり分かりやすいし作図も優秀かなと思いましたよ次はフローチャートとER図も書いてみたいですな8/28 NEV,CDV 追記7/25 MHEVを追記クリックでこの図を別窓に表示mermaid の構文はhtml タグが使えるのもよいですな意識せずブログにそのまま張り付けたら失敗してしまいますな```mermaidgraph TDstyle NEV fill:#f9f,stroke:#333,stroke-width:2px,color:#000style PHEV fill:#f9f,stroke:#333,stroke-width:2px,color:#000style BEV fill:#f9f,stroke:#333,stroke-width:2px,color:#000style FCEV fill:#f9f,stroke:#333,stroke-width:2px,color:#000classDef wide1 padding:600pxclassDef wide2 padding:300pxVEHICLE[Vehicle(全車両)]:::wide1VEHICLE -->ICEV[ICEV<br>内燃機関車<br>Internal Combustion Engine Vehicle]:::wide2VEHICLE -->NEV[NEV<BR>新エネルギー車<BR>NEW Energy Vehicle<BR>中国における分類]:::wide2NEV -->xEV[xEV,EV<br>電動車<br>Electric Vehicle ]:::wide2NEV -->水素自動車[水素自動車<br>Hydrogen Vehicle]:::wide2 水素自動車 -->HICEV水素自動車 -->FCEVICEV --> CDV[CDV<BR>Clean Diesel Vehicle<BR>クリーンディーゼル車)]ICEV -----> HICEV[HIC,HICEV<br>水素エンジン車<br>Hydrogen Internal Combustion <br>Engine Vehicle]ICEV ----> HEVHEV --> MHEV[MHEV<br>マイルド<br>ハイブリッド車]HEV --> PHEV[PHV,PHEV<br>プラグイン<br>ハイブリッド車]PEV[PEV<br>外部充電可能な<br>電動車<br>Plug-in <br>Hybrid Electric Vehicle ]PEV --> PHEVPEV --> PFCEVPEV --> BEV[BEV<br>完全電気自動車<br>Battery<br> Electric Vehicle ] xEV --> HEV[HV,HEV<br>ハイブリッド車<br>Hybrid<br> Electric Vehicle ]xEV --> FCEV[FCV,FCEV<br>燃料電池車<br>Fuel Cell<br> Electric Vehicle ]xEV --> PEVFCEV--> PFCEV[PFCEV<br>プラグイン<br>燃料電池車] ```
2025/07/24
コメント(0)
FIBA女子アジアカップ における日本・中国・韓国・オーストラリア・台湾の順位の表を作ってみました。AIのCopilotを使ってます。各国のライバル関係構造を明らかにしたかったのですよね順位比較して集計とると以下のようになりました!日本 vs 中国:順位比較集計(1965〜2025)日本が上位 8件中国が上位 16件中国 vs 韓国:順位比較集計(1965〜2025)中国が上位 17件韓国が上位 9件No.年度日本中国韓国オーストラリア台湾日中順位関係中韓順位関係119652位ー1位ー3位219682位ー1位ー3位319701位ー2位ー3位41972ーー1位ー2位ー519742位ー1位ー3位619763位1位2位ーー中国中国719783位2位1位ーー中国韓国819803位2位1位ーー中国韓国919823位2位1位ーー中国韓国1019843位2位1位ーー中国韓国111986ー1位2位ー3位中国121988ー2位1位ー3位韓国1319903位1位2位ーー中国中国1419923位1位2位ーー中国中国1519943位1位2位ーー中国中国1619953位1位2位ーー中国中国1719972位3位1位ーー日本韓国1819992位4位1位ー3位日本韓国1920012位1位3位ーー中国中国2020042位1位3位ーー中国中国2120054位1位2位ーー中国中国2220073位2位1位ーー中国韓国2320093位1位2位ーー中国中国2420113位1位2位ーー中国中国2520131位3位2位ーー日本韓国2620151位2位3位ーー日本中国2720171位3位4位2位ー日本中国2820191位2位4位3位ー日本中国2920211位2位4位3位ー日本中国3020232位1位4位3位ー中国中国3120252位3位4位1位ー日本中国
2025/07/24
コメント(0)
全2件 (2件中 1-2件目)
1