PR
Calendar
Keyword Search
Comments
Freepage List
Category
★
★
文字の拡大は
「CTRL」+「+」を数回押す
文字を元に戻すには
「CTRL」+「0」を1回押す
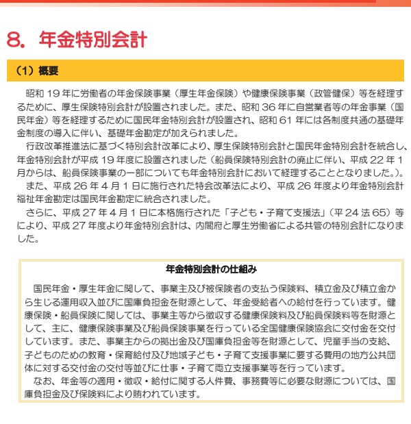
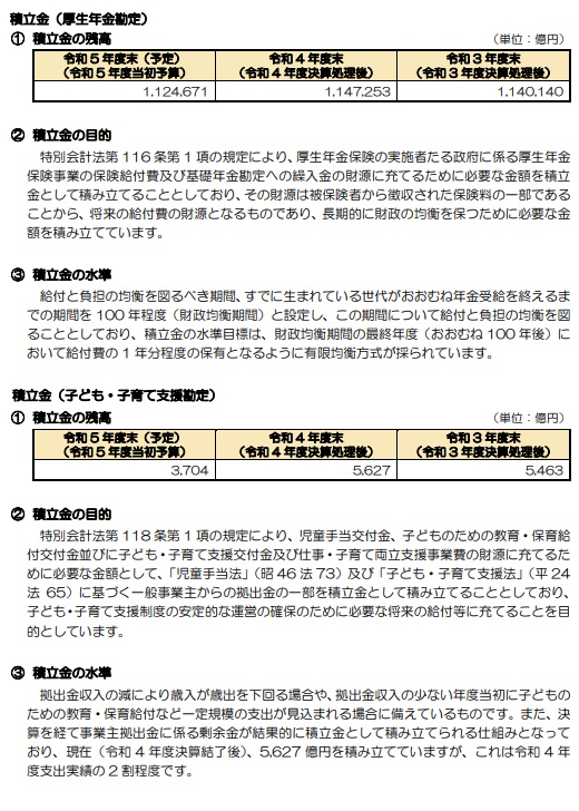
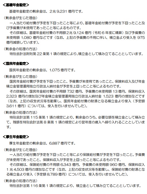
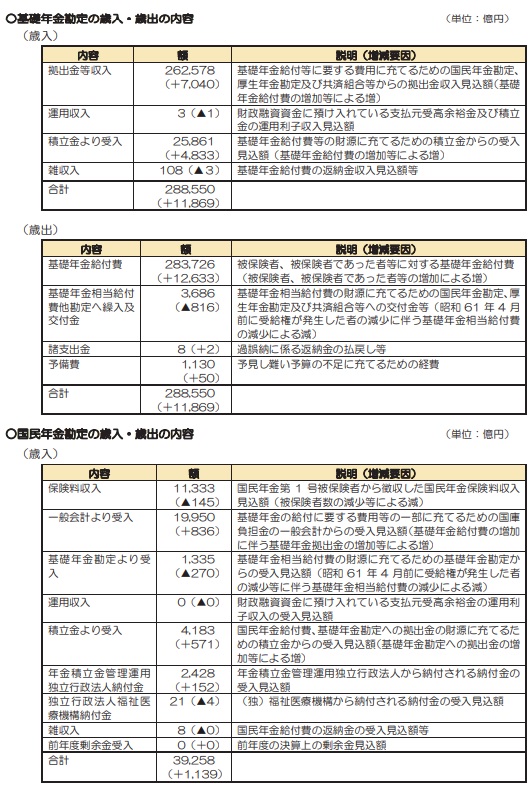
Ⅰ.1.年金基金特別会計
https://www.mof.go.jp/policy/budget/
topics/special_account/
fy2023/2023-kakuron-8.pdf
Ⅰ.2.GPIF
https://www.gpif.go.jp/operation/
the-latest-results.html

Ⅱ.報道



★
日銀短観~景気悪化へ→今日は April FooL… Apr 1, 2025
3月31日は何の日❓→三井銀行の創業記念日 Mar 31, 2025
防衛予算案 最大の8.7兆円 トランプ政… Mar 27, 2025