2012.07.18
XML
 以前、 楽天プロフィールの微妙な位置づけ という記事で、主に楽天ブログと楽天プロフィールが相互に連動していない点について述べましたが、今回は、昨年末に楽天プロフィールを登録してからこれまでの経緯を踏まえつつ、多くのユーザが直面するであろう楽天プロフィールの問題について当方なりに考えてみたいと思います。


多くのユーザが楽天プロフィールに期待すること

 楽天ユーザの殆どは楽天ショッピング利用者と考えてまず間違いないと推測しますが、彼らが無料サービスとして楽天ブログや楽天プロフィールに期待するものは、 情報発信、仲間づくり、収益(アフィリエイト利用者の場合) ではないでしょうか。

 楽天側からしてみれば、一人でも多くの楽天ユーザにアフィリエイターとして魅力的な商品を紹介してもらい、見込み客から商品を購入してもらうことによって、楽天グループの収益アップを図りたいところでしょう。

 ユーザ側からしてみれば、話題を共有できる仲間(リピーター)を増やしたり、一見さんでも目に留めてもらえるような記事を発信したりすることを目的にしている人は多いと思います。
 また、アフィリエイトにどれだけ比重を置くかは個人差の出るところですが、ブログや楽天プロフィールで情報発信することによってアクセスアップを狙い、あわよくばその流れでアフィリエイト収益が出れば嬉しいという人も多いと思います。

 そのような理由から、楽天プロフィールと楽天ブログを使って、最終的にどれだけのアクセスアップを見込めるのかが、多くの楽天ユーザの関心どころと捉えてよいでしょう。


楽天プロフィールの利用フローから見えてくること

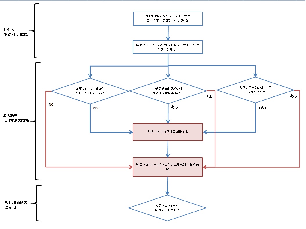
 楽天プロフィールが始まってから半年以上が経過し、SNS ならではのコミュニケーションの楽しさを見出した人もいれば、思ったより面白みを感じなかったり、思わぬトラブルに巻き込まれてしまったりして、今後の利用について考え直す時期に差し掛かってきている人もいるようです。


(クリックで別ウィンドウで表示)

楽プロ利用パターン.jpg

 twitter や Facebook などの SNS を利用したことのある方ならすでに経験済みかと思いますが、他ユーザとの交流が深まるにつれ、それに費やす時間が長くなる傾向があります。

 楽天の場合、元々楽天ブログがあったわけですから、楽天プロフィールとの併用でアクセスアップ、仲間の増加、収益アップ(アフィリエイト利用者の場合)というような流れができなければ、楽天プロフィールを続けるメリットを感じられないということになります。

 私が何人かの楽天ブロガーから得た情報によると、楽天プロフィールに登録する前と後ではアクセス数に大きな変化は見られなかったということですので、必ずしも楽天プロフィール経由で新規の訪問者がブログ記事を見に行っているというわけでもなさそうです。

 先ほどのフローの流れに戻りますが、楽天プロフィールのフォロワーが増えれば、律儀な人ならコメントしてくれた人への応対に追われることになります。しかも更新頻度のある程度高いブログならコメントもそれなりに入るでしょうから、コメント返しにもそれなりの時間を割くことになります。

 つまり、真面目に管理しようとすると二重の労力を強いられることになるのです。
 しかし、一日のネットに費やせる時間が限られている人にとっては、このような管理方法はかなりの精神的負担を伴うことになり、純粋にネット活動を楽しむどころの騒ぎではなくなってくる可能性があります。

 もちろん、それで自分の本来の目的が達成できているのならば、それで得られる物は多いと思いますが、期待どおりの結果が得られなければ、元々ブログだけで十分に間に合っていたのだから、わざわざ楽天プロフィールを続ける意味がないと判断しても不自然ではありません。


これからは楽天ブログと楽天プロフィールの併用により利用効率が向上するしくみが必要

 多くの楽天ユーザが楽天プロフィールに期待することは、楽天ブログとの親和性の高さです。
楽天プロフィールの微妙な位置づけ の方で書かせていただいた相互連動が可能にならないかぎり、ブログ以外の情報発信は twitter でも Facebook でも十分事足りますし、現段階においても、それらのサービスには楽天プロフィール以上の機能を享受できる環境が整っているのが現状といえます。



 前項のフローで説明させていただいたとおり、ユーザ負担が増すばかりで楽天プロフィール利用によるメリットを感じられなかったとしたら、楽天プロフィールの放置や解約によってアクティブユーザが減少し、今後新規楽の天プロフィールユーザが増えたとしても、結局は同じ道を辿ることになると推測します。

 楽天プロフィールに少しずつ新規機能が追加され、サービス開始当初よりは遙かに使いやすいものになってきていることは実感しておりますが、ユーザの操作性を考えたいくつかの問題をクリアできなければ、既存ユーザの維持と新規ユーザの獲得は難しくなっていくのかもしれません。

 記事が長くなってしまいましたので、問題点とその理由、改善希望等は次回の記事で書くことにします。


この記事に関する楽天プロフィールのつぶやきはこちら


web拍手 by FC2







お気に入りの記事を「いいね!」で応援しよう

最終更新日  2012.07.21 01:42:48


【毎日開催】
15記事にいいね!で1ポイント
10秒滞在
いいね! -- / --
おめでとうございます!
ミッションを達成しました。
※「ポイントを獲得する」ボタンを押すと広告が表示されます。
x
X

© Rakuten Group, Inc.
Design a Mobile Site
スマートフォン版を閲覧 | PC版を閲覧
Share by: