PR
カレンダー
カテゴリ
コメント新着
キーワードサーチ
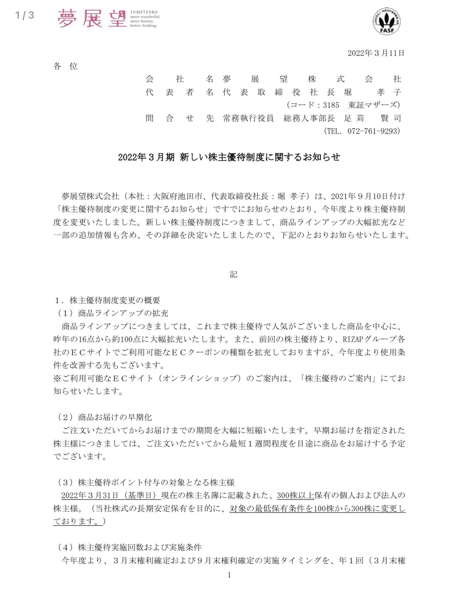
かつての ( ? ) 人気優待銘柄ブルーノさん。
私が株主優待に興味を持ち始めた頃、
取得している方のカタログ見て羨ましく思っていた銘柄です。
商品数も豊富で欲しいと思う商品が沢山あり
良いなぁ
…
と指を加えて見ていました笑
あの頃はライザップグループさんも勢いがあった頃ですね。。
昔に比べると改悪になっている銘柄は多数ありますが、
かつての優待が良く人気銘柄だったせいか
ブルーノさんの改悪は目立っていますね
(^^;;
そんな改悪続きのブルーノですが、
去年 布団乾燥機
が欲しくて初取得をしました。
送料無料 BRUNO マルチふとんドライヤー【ブルーノ 寝具 布団乾燥機 靴乾燥 軽量 ダイヤル式 コンパクト 乾燥機 タイマー ダニ対策 アタッチメント 湿気対策 衣類乾燥 布団あたため 送風 おしゃれ プレゼント ギフト ポイント10倍】新生活
Instagram
で見かけて見た目も可愛く
ダニカビ対策に欲しくて、
優待にある事を願って初取得!
優待の案内が届くまで
布団乾燥機が選択肢にあるかドキドキで待っていました。
結果 …
ありましたー!!
が、、、
申し込みスタート日までに布団乾燥機が必要無くなってしまい、、、
結果ド定番のホットプレートにしました(笑)

ブルーノの申し込みは繋がらない・直ぐ売り切れる等の噂を聞いていたので、
申し込み日の 10 時にスタンバイ!
あれっっっ!?
拍子抜けする位呆気なく繋がり、申し込み完了!
ブルーノは 6 月権利日で申し込み日は 10 月中旬〜
私は申し込みから 2 週間位で届きました。
ホットプレート持っていなかったので
あれば使うかなと思ったのですが、
届いてみて気付く
…
核家族には必要ないかも … と(笑)
ホームパーティー等するご家庭には良いと思うのですが、
このご時世当分人を招いて食事する事はないなと …
で …
売れなかったら自分で使おうと、
ダメ元でラクマに出品してみました。
そしたら、、、
1万円以上で売れました!!
ブルーノのホットプレートは人気が出てから
それなりの年数が経っているので、
もう欲しい人は皆持っていそうだから売れないかなと思ったのですが、
相変わらず人気なんですね。
この株価で
1
万円の配当貰ったと思えば、
利回りは良い方かなと思っています(笑)
ラクマの売上は開設したばかりの楽天銀行に入金しました。
入金手数料かからないの嬉しいですね^ ^
後から他の方が申し込みしていて気付いたのですが、
こんなブレンダーもあったのですね。
ポイント最大33倍【公式】 BRUNO ブルーノ マルチスティックブレンダー アタッチメント 3種 (ブレンダー ホイッパー チョッパー) セット アイボリー グリーン ピンク ミキサー スリム コンパクト ハンドブレンダー おしゃれ お洒
マッシャー欲しいと思っていたので、
コレ欲しかったなと(笑)
めっきり外出していないので、
つぶす・混ぜる・刻む・砕く・泡立てるがこれ 1 台で出来るというブレンダー。
大きさもコンパクトに収納出来そうで良いなと …
微塵切りやお肉のミンチも出来るそうなので、
含み損でホールド中の株で
今年はこちらを申し込みたいと思います。
また気が変わるかもしれませんが笑
親会社が心配の種ですが、
今年の優待取得してから売却については考えようと思います。
ここ最近ライザップグループの会社が優待商品数、
増やしているのでブルーノも品数増えると良いなと密かに期待しています^ ^
ブルーノの株主優待については
↓
https://www.rakuten-sec.co.jp/web/market/search/hp2/hp_3140.T.html
Instagram もやっています。
情報交換出来たら嬉しいです♪
【エディオン 株主優待】楽天ポイントが貯… 2025.08.28
【BRUNO 株主優待】おうちご飯のバリエー… 2024.11.22
【エディオン 株主優待】携帯を1万円代で… 2024.10.24